| 當前位置:首頁->方案設計 |
|
| ST TIPN2M50T―H IPM馬達控制電源板解決方案 |
|
|
| 文章來源:永阜康科技 更新時間:2018/1/2 11:54:00 |
在線咨詢: |
| |
ST公司的TIPN2M50T-H是SLLIMM-nano小型低損耗智能電源模塊(IPM),包括了六個MOSFET和三個用于柵極驅動的半橋HVIC,具有低電磁干擾(EMI)特性和優化的開關速度,3.3 V, 5 V, 15 V CMOS/TTL輸入電平,主要用在小功率馬達驅動的三相逆變器,洗碗機,電冰箱壓縮機,加熱系統,空調風扇,下水和再循環泵.本文介紹了TIPN2M50T-H主要特性,框圖,應用電路以及馬達控制電源板STEVAL-IPMnM2N主要特性和電路圖.
This SLLIMM (small low-loss intelligent molded module) nano provides a compact, high performance AC motor drive in a simple, rugged design. It is composed of six MOSFETs and three half-bridge HVICs for gate driving, providing low electromagnetic interference (EMI) characteristics with optimized switching speed. The package is optimized for thermal performance and compactness in built-in motor applications, or other low power applications where assembly space is limited. This IPM includes an operational amplifier, completely uncommitted, and a comparator that can be used to design a fast and efficient protection circuit. SLLIMM™ is a trademark of STMicroelectronics.
TIPN2M50T-H主要特性:
IPM 2 A,500 V, RDS(on) = 1.7Ω,3-phase MOSFET inverter bridge including control ICs for gate driving
Optimized for low electromagnetic interference
3.3 V, 5 V, 15 V CMOS/TTL input comparators with hysteresis and pull-down/pull-up resistors
Undervoltage lockout
Internal bootstrap diode
Interlocking function
Smart shutdown function
Comparator for fault protection against overtemperature and overcurrent
Op-amp for advanced current sensing
Optimized pinout for easy board layout
NTC for temperature control (UL 1434 CA 2 and 4)
Up to ±2 kV ESD protection (HBM C = 100 pF,R = 1.5 kΩ)
TIPN2M50T-H應用:
3-phase inverters for small power motor drives
Dish washers, refrigerator compressors, heating systems, air-conditioning fans, draining and recirculation pumps

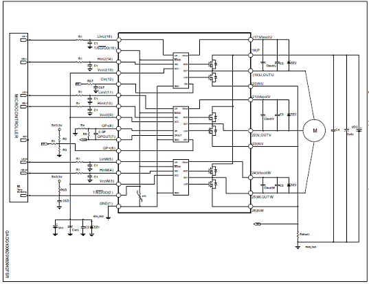
圖1.TIPN2M50T-H框圖

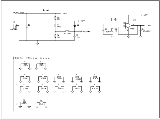
圖2.TIPN2M50T-H應用電路圖
馬達控制電源板STEVAL-IPMnM2N
STEVAL-IPMnM2N motor control power board based on the SLLIMM-nano™ 2nd series
The STEVAL-IPMnM2N is a compact motor drive power board based on SLLIMM-nano™ (small low-loss intelligent molded module) 2nd series IPM MOSFET-based (STIPN2M50T-H). It provides an affordable and easy-to-use solution for driving high power motors for a wide range of applications such as power white goods, air conditioning, compressors, power fans and 3-phase inverters for motor drives in general. The IPM itself consists of short-circuit rugged MOSFETs and a wide range of features like undervoltage lockout, smart shutdown, embedded temperature sensor and NTC, and overcurrent protection.
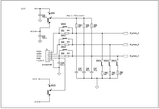
The main characteristics of this evaluation board are small size, minimal BOM and high efficiency. It consists of an interface circuit (BUS and VCC connectors), bootstrap capacitors, snubber capacitor, hardware short-circuit protection, fault event and temperature monitoring. In order to increase the flexibility, it is designed to work in single- or three-shunt configuration and with triple current sensing options: three dedicated onboard op-amps, an internal IPM op-amp and op-amps embedded in the MCU. The Hall/Encoder section completes the circuit.
With these advanced characteristics, the system is designed to achieve fast and accurate current feedback conditioning, satisfying the typical requirements for field-oriented control (FOC).The STEVAL-IPMnM2N is compatible with ST’s STM32-based control board, enabling designers to build a complete platform for motor control.
馬達控制電源板STEVAL-IPMnM2N主要特性:
Input voltage: 125 - 400 VDC
Nominal power: up to 100 W
Nominal current: up to 1.2 Arms
Input auxiliary voltage: up to 20 VDC
Motor control connector (32 pins) interfacing with ST MCU boards
Single- or three-shunt resistors for current sensing (with sensing network)
Three options for current sensing: external dedicated op-amps, internal SLLIMM-nano op-amp (single) or through MCU
Overcurrent hardware protection
IPM temperature monitoring and protection
Hall sensors (3.3/5 V)/encoder inputs (3.3/5 V)
IGBT intelligent power module:
SLLIMM-nano™ 2nd series SLLIMM-nano IPM MOSFET-based (STIPN2M50T-H - Full molded package package)
Universal design for further evaluation with bread board and testing pins
Very compact size

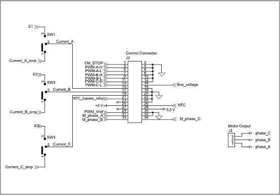
圖3.馬達控制電源板STEVAL-IPMnM2N架構圖

圖4.馬達控制電源板STEVAL-IPMnM2N外形圖(正面)

圖5.馬達控制電源板STEVAL-IPMnM2N外形圖(背面)

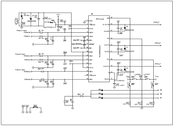
圖6.馬達控制電源板STEVAL-IPMnM2N電路圖(1)

圖7.馬達控制電源板STEVAL-IPMnM2N電路圖(2)

圖8.馬達控制電源板STEVAL-IPMnM2N電路圖(3)

圖9.馬達控制電源板STEVAL-IPMnM2N電路圖(4)

圖10.馬達控制電源板STEVAL-IPMnM2N電路圖(5) |
| |
|
|
|
|
|
| |
| |
| |
 |
您可能對以下產品感興趣 |
 |
|
 |
| 產品型號 |
功能介紹 |
兼容型號 |
封裝形式 |
工作電壓 |
備注 |
| AT8812C |
AT8812C為打印機和其它電機一體化應用提供一種雙通道集成電機驅動方案。 |
DRV8812/DRV8813 |
HTSSOP-28 |
8~38V |
具有4級電流調節的1A雙極步進電機驅動IC |
| AT8810 |
AT8810為打印機和其它電機一體化應用提供一種雙通道集
成電機驅動方案。 |
BD68610 |
HTSSOP-16 |
8~38V |
舞臺燈光專用步進電機驅動IC |
| HR4995 |
HR4995是一種便于使用的內部集成了譯碼器的微特步進電機驅動器。 |
A4985 |
QFN-24 |
8V-38V |
內置轉換器和過流保護的微特步進電機驅動芯片 |
| HR9110 |
HR9110是應用于直流電機方案的單通道H橋驅動器芯片。 |
L9110 |
SOP-8 |
1.8V-6.8V |
1.2A玩具單通道直流電機驅動IC |
| HR2125 |
HR2125是一種雙通道、低導通壓降的正反向電機驅動芯片,為玩具、打印機和其它電機一體化應用提供一種雙通道電機驅動方案。 |
|
DFN-10 |
1.8V-6.8V |
低壓雙通道H橋驅動器 |
| AT8870 |
AT8870是一款刷式直流電機驅動器,適用于打印機、電器、
工業設備以及其他小型機器 |
DRV8870/A4950 |
SOP-8 |
6.5V-38V |
3.6A單通道刷式直流電機驅動IC |
| AT8812 |
AT8812為打印機和其它電機一體化應用提供一種雙通道集成電機驅動方案。AT8812有兩路H橋驅動,最大輸出38V 2A,可驅動兩路刷式直流電機,或者一路雙極步進電機,或者螺線管或者其它感性負載。 |
DRV8812 |
HSSOP-28 |
8V-38V |
|
| AT8313 |
AT8313提供三路可獨立控制的半H橋驅動,每個半H橋可輸出2.5A峰值電流或1.75A均方根(RMS)電流輸出,可驅動一個三相直流無刷電機,也可被用于驅動螺線管或者其它負載。 |
DRV8313 |
QFN-36 |
8-38V |
2.5A三路半橋集成驅動芯片 |
| HR8826 |
HR8826是一種內置步進表的集成微步進電機驅動器,為打印機、掃描儀和其它自動化設備提供解決方案。其設計為能使雙極步進電機以全、半、1/4、1/8、1/16、1/32步進模式工作。步進模式由邏輯輸入MODEx選擇。輸出驅動能力達到38V和±3A。HR8826的衰減模式可編程。 |
DRV8825 |
TSSOP-28 |
8V-38V/3A |
具有片上1/32微步進分度器的3A雙極步進電機驅動IC |
| HR8828 |
HR8828是一種內置步進表的集成微步進電機驅動器,為打印機、掃描儀和其它自動化設備提供解決方案。其設計為能使雙極步進電機以全、半、1/4、1/8、1/16、1/32步進模式工作。步進模式由邏輯輸入MODEx選擇。輸出驅動能力達到38V和±3.5A。HR8828的衰減模式可編程。 |
TB6560 |
QFN-48/LQFP-48 |
8V-38V/3.5A |
內置步進表的3.5A集成微步進電機驅動器 |
| HR3992 |
HR3992是一種便于使用PWM來控制電流的雙極微特步進電機驅動器, 輸出驅動能力達到35V和±1.5A。內部固定關閉時間的PWM電流控制時序電路可以通過串行接口進行編程,使其工作在慢衰、快衰或混合衰減模式。 |
A3992 |
TSSOP-24 |
8V-35V/1.6A |
DMOS 全橋 PWM 微步進電機驅動芯片 |
| HR4982 |
HR4982是一種便于使用的內部集成了譯碼器的微特步進電機驅動器。其設計為能使雙極步進電機以全、半、1/32和1/128步進模式工作。步進模式由邏輯輸入MSx選擇。輸出驅動能力達到35V和±2A。HR4982包含一個工作在慢衰或混合衰減模式的固定關閉時間的電流調節器。 |
A4982 |
TSSOP-28 |
8V-35V/2A |
內置轉換器和過流保護的微特步進電機驅動芯片 |
| HR4988 |
HR4988是一種便于使用的內部集成了譯碼器的微特步進電機驅動器。其設計為能使雙極步進電機以全、半、1/4、1/8、1/16、1/32、1/64和1/128步進模式工作。步進模式由邏輯輸入MSx選擇。輸出驅動能力達到35V和±2A。HR4988包含一個工作在慢衰或混合衰減模式的固
定關閉時間的電流調節器。 |
A4988 |
TSSOP-28/QFN-28 |
8V-35V/2A |
內置轉換器和過流保護的微特步進電機驅動芯片 |
| HR8833 |
HR8833為玩具、打印機和其它電機一體化應用提供一種雙通道電機驅動方案。HR8833有兩路H橋驅動,可以驅動兩路刷式直流電機,或者一個雙極步進電機,或者螺線管或者其它感性負載。 |
DRV8833 |
TSSOP-16 |
2.70V-12.8V |
2A低電壓雙路刷式直流或單路雙極步進PWM繞組電流調節/限制電機驅動器IC |
| HR5561 |
HR5561是應用于直流電機方案的單通道H橋驅動器芯片。
HR5561的H橋驅動部分采用低導通電阻的PMOS和NMOS功率管。低導
通電阻保證芯片低的功率損耗,使得芯片安全工作更長時間。此
外HR5561擁有低待機電流、低靜態工作電流。這些性能使能HR5561
易用于玩具方案。 |
AT5561 |
SOP-8/DIP-8 |
1.8V-6.0V |
玩具單通道直流電機驅動器 |
| HR1084 |
HR1084是應用于直流電機方案的單通道H橋驅動器芯片。
HR1084的H橋驅動部分采用低導通電阻的PMOS和NMOS功率管。低導
通電阻保證芯片低的功率損耗,使得芯片安全工作更長時間。此
外HR1084擁有低待機電流、低靜態工作電流。這些性能使能HR1084
易用于玩具方案。 |
DW1084 |
SOP-8/DIP-8 |
1.8V-6.0V/1A |
玩具單通道低電壓1A直流電機驅動IC |
| HR4985 |
HR4985是一種便于使用的內部集成了譯碼器的微步進電機驅動器。其設計為使雙極步進電機能夠以全、半、1/4和1/8步進操作。步進模式由邏輯輸入MSx選擇。輸出驅動能力達到35V和±1A。HR4985包括一個能夠控制慢或混合衰減模式的電流調節器,其截止時間固定。 |
A4985 |
QFN-24 |
8V-35V/1.0A |
帶轉換器和過流保護的 DMOS 微步驅動器 |
| HR3988 |
HR3988是一款四路DMOS全橋驅動芯片,能夠驅動多達2個步進電機或4個直流電機。每個全橋輸出額定值高達36V, 1.2 A。 |
A3988 |
TQFP-48 |
8V-35V/1.2A |
四路DMOS全橋電機驅動芯片 |
| HR3979 |
HR3979是一種新近開發出來、專門用于雙極步進電機的微步進電機驅動集成電路,能驅動馬達以全、1/2、1/4及1/16步進操作,其內部集成了步進和直接譯碼接口、正反轉控制電路、雙H橋驅動,單路輸出額定值達到35V、±2.5A。 |
A3979 |
TSSOP-28 |
8V-35V/2.5A |
帶轉換器的微步 DMOS 驅動器 |
| HR3967 |
HR3967是一種新近開發出來、專門用于雙極步進電機的微步進電機驅動集成電路,能以全、1/2、1/4及1/8微步細分驅動馬達,輸出額定值能達到30V、±750mA 。 |
A3967 |
SOP-24 |
8V-35V/750mA |
內置轉換器的微步進電機驅動芯片 |
|
| |
|
| |
|
|