|
當前位置:首頁->產品展示->功放IC->LM4811/CP4811(105mW帶數字音量控制和關斷模式的立體聲耳機音頻功率放大器) |
|
|
| 產品名稱: |
LM4811/CP4811(105mW帶數字音量控制和關斷模式的立體聲耳機音頻功率放大器) |
| 封裝形式: |
MSOP-10 |
| 兼容型號: |
LM4811 |
| 產品功能: |
2X/105mW/5V/16Ω |
產品規格書下載: CP4811.pdf |
|
| 在線客服: |
|
|
| 申請樣品: |
申請樣品 |
|
| |
| |
 |
詳細介紹 |
 |
|
 |
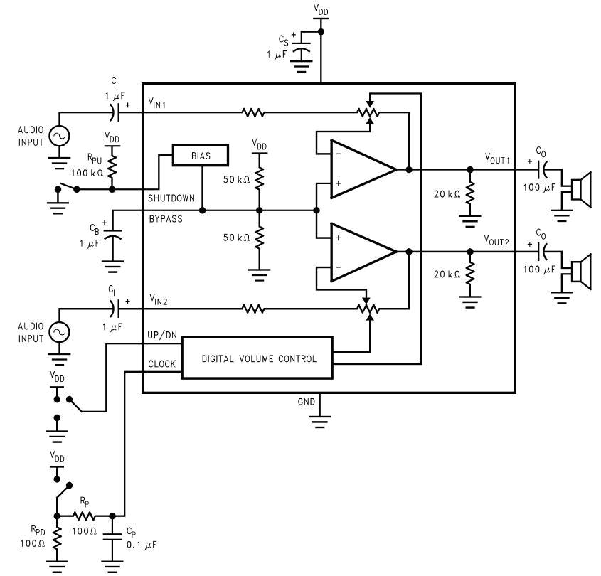
一、概述
CP4811是一個雙聲道的功率放大器,工作電壓為5V,負載為16Ω電阻,且THD+N≤0.1%時,最大平均輸出功率為107mW ,此款音頻功率放大器是為提供高質量的音頻輸出而設計的,而只需極少的外部組件。因為該款芯片不需要解調電容和緩沖網絡,所以十分適合低功耗的便攜式系統。兼容LM4811
CP4811帶有數字音量調節功能,能通過兩個輸入端調節增益在+12dB 和-33dB之間變化,共有16種增益變化。AT4811帶有低功耗模式,關斷信號高有效;芯片內部也有一溫控電路,實現熱保護功能。
二、重要規格
1. 1kHz, 接16Ω負載,平均輸出功率為107mW時,THD+N 0.3%(典型)
2. 1kHz, 接32Ω負載,平均輸出功率為72mW時,THD+N 0.3%(典型)
3. 關斷電流37μA(典型)
三、特征
1.數字增益調節(+12dB to -33dB)
2.極低的關斷電流
3.嘀噠聲抑制
4.熱敏關斷保護電路
5.MSOP-10封裝
四.應用
1.手機
2.MP3, CD, MP4, DVD 播放器
3.PDA等便攜式設備
應用原理圖

|
|
| |
|
|
| |
| |
 |
您可能對以下產品感興趣 |
 |
|
 |
| 產品型號 |
功能介紹 |
封裝形式 |
工作電壓 |
備注 |
兼容型號 |
| HT876 |
2X10.9W/8.5V/4Ω或18W/8.4V/2Ω |
TSSOP-20 |
2.5V-9.8V |
帶任意限幅的高保真D類/AB類切換10W立體聲功放IC,適用于兩節鋰電池串聯8.4V供電的音頻產品 |
|
| HT560 |
2X40W/18V/4Ω或75W/24V/4Ω |
QFN-36 |
4.5V-26V |
30W立體聲D類I2S輸入音頻功放 |
|
| 雙節鋰電池7.4V供電實現2X20W音頻放大/升壓/USB充電組合解決方案 |
PO at 1% THD+N, VIN = 7.4V ,2X18W((BOOST升壓值為15V)) |
|
6V-8.4V |
|
|
| HT7178 |
輸入電壓范圍:2.7V -14 V;輸出電壓范圍:4.5V-20V
;可編程峰值電流: 14A
|
DFN-20 |
2.7V-14V |
20V 14A帶輸出關斷的全集成同步升壓IC |
TPS61088/HT7167 |
| HT317 |
2X42W/18V/4Ω或75W/24V/4Ω |
TSSOP-28 |
5V-26V |
42W立體聲/75W單聲道D類功放IC,,工作電壓5-26V,極限耐壓32V! |
|
| HT97230 |
2X125mW/5.0V/32Ω |
QFN-24 |
2.5V-5.5V |
帶3D環繞音效、低音增強的免電容高保真G類耳機IC |
|
| HT97220 |
2X125mW/5.0V/32Ω |
QFN-16 |
2.5V-5.5V |
免電容高保真差分輸入125mW立體聲G類耳機放大IC,管腳兼容MAX97220/MAX9722/LM4817/SGM4917 |
MAX97220/MAX9722/LM4917/SGM4917 |
| AX3005 |
2X10W/12V/8Ω |
QFP-48/HSOP-28 |
8V-18V |
兼容TPA3005,10W雙聲道D類功放IC |
TPA3005 |
|
| |
|
| |
|
|
|
| |
業務洽談:
聯系人:張順平
手機:17727550196(微信同號)
QQ:3003262363
EMAIL:zsp2018@szczkjgs.com
聯系人:鄢先輝
手機:17727552449 (微信同號)
QQ:2850985542
EMAIL:yanxianhui@szczkjgs.com
負責人聯絡方式:
手機:13713728695(微信同號)
QQ:3003207580
EMAIL:panbo@szczkjgs.com
聯系人:潘波
|
|
 |
|
 |
|