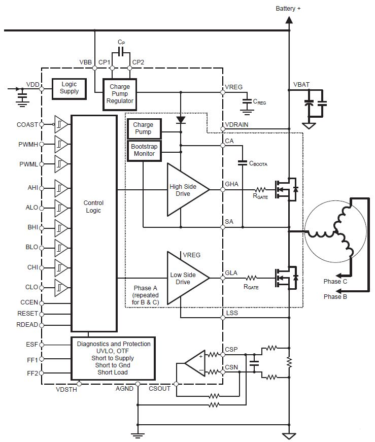
A4933KJPTR是一款可與 N 通道外部功率 MOSFET 一同使用的三相控制器,專門針對汽車應用而設計。
獨特的電荷泵穩壓器提供完整 (>10 V) 門極驅動器,以應對電池電壓低至 7V 的情形,并允許 A4933 在門極驅動器電壓降至 5.5V 時運行。
自舉電容器用于提供 N 通道 MOSFET 需要的上述電池電源電壓。高端驅動內部電荷泵允許直流(100% 工作循環)操作。
該器件可實現對三相橋中所有六個功率 FET 的全面控制,從而可通過塊整流或正弦激勵驅動電動機。集成交叉控制與電阻可調無感時間可使功率 FET 免于擊穿。
可使用集成電流感應放大器測量橋電流。這是一種具有地下共模模式范圍的不受約束的差動放大器,可使其在低端電流感應應用中使用。增益及偏移由外部電阻加以定義。
集成診斷提供了欠壓、過溫及功率橋故障指示。可將它們配置成在大多數短路情況下保護功率 FET。詳細診斷可通過串行數據詞的形式提供。
A4933 采用帶外露隔熱片的 48 引腳 LQFP 封裝(后綴 JP)。這是一個占地面積(81mm²)較小的功率封裝。其封裝均為無鉛產品,且引腳框采用 100% 霧錫電鍍。


特色和優點:
|