| 當前位置:首頁->方案設計 |
|
| IFCM15P60GDCIPOS模塊三相馬達控制方案 |
|
|
| 文章來源:永阜康科技 更新時間:2018/8/23 9:39:00 |
在線咨詢: |
| |
infineon公司的IFCM15P60GD是CIPOS™模塊系列產品,集成了各種功率和控制元件,從而增加了可靠性,優化PCB尺寸和系統成本.它采用單相PFC以可變速度來控制三相AC馬達和永磁電機如空調和低功率馬達,主要用在家用兵電器和低功率馬達驅動.本文介紹了IFCM15P60GD主要特性,應用電路以及評估板EVAL-M3-CM615PN主要特性和指標,框圖和電路圖,材料清單和PCB設計圖.
The CIPOS™ module family offers the chance for integrating various power and control components to increase reliability, optimize PCB size and system costs.
It is designed to control three phase AC motors and permanent magnet motors with single phase PFC in variable speed drives for applications like an air conditioning and low power motor drives. The package concept is specially adapted to power applications, which need good thermal conduction and electrical isolation, but also EMI-save control and overload protection.
TRENCHSTOP™ IGBT3 and anti-parallel diodes are combined with an optimized SOI gate driver for excellent electrical performance.
System Configuration
3 half bridges with TRENCHSTOP™ IGBT3 and anti parallel diodes
3ɸ SOI gate driver
Single phase PFC with TRENCHSTOP™ 5 and Rapid switching emitter controlled diode
Thermistor
Pin-to-heatsink clearance distance typ. 1.6mm
IFCM15P60GD主要特性:
Package
Dual In-Line molded module
Lead-free terminal plating; RoHS compliant
Very low thermal resistance due to DCB
Inverter
TRENCHSTOP™ IGBT3
Rugged SOI gate driver technology with stability against transient and negative voltage
Allowable negative VS potential up to -11V for signal transmission at VBS=15V
Integrated bootstrap functionality
Over current shutdown
Temperature monitor
Under-voltage lockout at all channels
Low side common emitter
Cross-conduction prevention
All of 6 switches turn off during protection
PFC
TRENCHSTOP™ 5
Rapid switching emitter controlled diode
IFCM15P60GD目標應用:
Home appliances
Low power motor drives

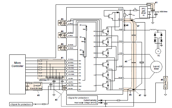
圖1.IFCM15P60GD應用電路
評估板EVAL-M3-CM615PN
This user manual provides an overview of the evaluation board Eval-M3-CM615PN including its main features,key data, pin assignments and mechanical dimensions.
Eval-M3-CM615PN is an evaluation board as part of the iMOTION™ Modular Application Design Kit. This powerboard includes a PFC integrated 3-phase CIPOS™ Mini Intelligent Power Module (IPM) for motor driveapplication. In combination with the control board equipped with the M3 30pin interface connector such asEVAL-M3-102T, it features and demonstrates Infineon’s CIPOS™ Mini IPM technology and Advanced MotionControl Engine (MCE 2.0) technology for permanent magnet motors drive over the full speed range.
The inverter section has 600V of voltage and 15A of current rating, and the PFC section has 650V of voltage and30A of current rating. It is optimized to major home appliances like air conditioners and low power motor dirveapplication with high frequency switching operation of power factor correction.
This evaluation board Eval-M3-CM615PN was developed to support customers during their first steps designingapplications with CIPOS™ Mini PFC integrated IPM IFCM15P60GD and running any permanent magnet motor viasensorless sinusoidal control.
The Eval-M3-CM615PN evaluation power board is a part of the iMOTION™ Modular Application Design Kit formotor drives (iMOTION™ MADK). In order to run a motor, the matching control board is required to interfacethis power board.
The MADK platform is intended to use various power stages with different control boards. These boards caneasily be interfaced through the 30-pin iMOTION™ MADK M3 such as Eval-M3-102T, or the 20-pin iMOTION™MADK M1 interface connector to control board. This board is equipped with 30-pin M3 connector and isintended for single motor control only.
This evaluation board is designed to give Easy-to-use power stage based on the Infineon ’ s CIPOS™ MiniInteligent Power Module (IPM). The board is equipped with all assembly groups for sensorless field orientedcontrol (FOC). It provides a single-phase AC-connector, rectifier, a PFC inductor connector, Boost PFC and 3-phase output for connecting the motor. The power stage also contains emitter shunts for current sensing and avoltage divider for DC-link voltage measurement.
The Eval-M3-CM615PN evaluation board is available through regular Infineon distribution partners as well as onInfineon ’ s website. The features of this board are described in the main features chapter of this document,whereas the remaining paragraphs provide information to enable the customers to copy, modify and qualifythe design for production according to their own specific requirements.
Environmental conditions were considered in the design of the Eval-M3-CM615PN, but it is not qualifiedregarding safety requirements or manufacturing and operation over the whole operating temperature range orlifetime. The boards provided by Infineon are subject to functional testing only.
The block diagram of the Eval-M3-CM615PN is depicted in Figure 2. This evaluation board includes an EMI filterand soft power up circuit, 30 pins iMOTION™ MADK-M3 interface connector, auxiliary power supply to provide15V and 3.3V, PFC gate dirve circuit and the CIPOS™Mini IPM IFCM15P60GD.

圖2.評估板EVAL-M3-CM615PN框圖
Eval-M3-CM615PN is an evaluation board for motor drive applications with single phase PFC integrated 3 phaseIPM. Combined in a kit with one of the available MADK control board options, it demonstrates Infineon’s motioncontrol IC and IPM technology for motor drives with single phase PFC.
Main features of CIPOS™ Mini IPM IFCM15P60GD are:
• 3 half bridges with TRENCHSTOP™ IGBT3 15A/600V and antiparallel diodes for inverter section
• 30A/650V TRENCHSTOP™ 5 IGBT and rapid switching emitter controlled diode for PFC section
• Lead-free terminal plating; RoHS compliant
• Very low thermal resistance due to DCB
• Rugged SOI gate driver technology with stability against transient and negative voltage
• Negative potential allowed up to VS =-11V for single transmission at VBS=15V
• Integrated bootstrap functionality
• Overcurrent shutdown
• Temperature monitor
• Undervoltage lockout at all channels
• Low side common emitter
• Cross conduction prevention
• All six switches turn off during protection
評估板EVAL-M3-CM615PN主要特性:
• Input voltage 160~265VAC
• Maximum 650W motor power output
• Power Factor Correction
• On board EMI filter
• Current sensing with single shunt
• Auxiliary power supply with 15V, 3.3V
• Overcurrent protection
• Overtemperature hardware protection
• Sensing of DC-link voltage
• Thermistor output
• Fault diagnostic output
• Measurement test-points compatible to standard oscilloscope probes
• PCB is 120 mm × 120 mm and has two layers with 35μm copper each
• RoHS complaint

圖3.評估板EVAL-M3-CM615PN外形圖(頂層)

圖4.評估板EVAL-M3-CM615PN外形圖(底層)
評估板EVAL-M3-CM615PN主要指標:


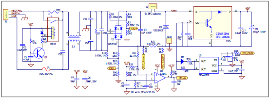
圖5.評估板EVAL-M3-CM615PN電路圖:EMI濾波器和PFC部分

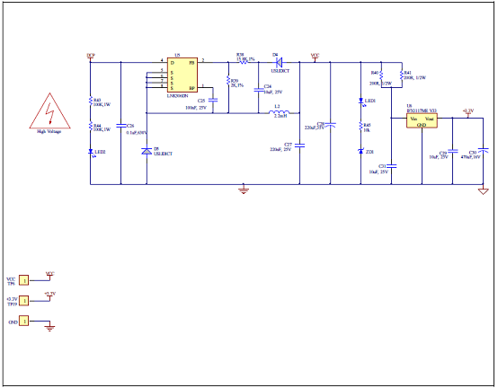
圖6.評估板EVAL-M3-CM615PN電路圖:電源部分

圖7.評估板EVAL-M3-CM615PN電路圖: PFC部分

圖8.評估板EVAL-M3-CM615PN電路圖:逆變器部分

圖9.評估板EVAL-M3-CM615PN電路圖:輔助電源部分
評估板EVAL-M3-CM615PN材料清單:




圖10.評估板EVAL-M3-CM615PN PCB設計圖:頂層裝配

圖11.評估板EVAL-M3-CM615PN PCB設計圖:底層裝配

圖12.評估板EVAL-M3-CM615PN PCB設計圖:頂層走線

圖13.評估板EVAL-M3-CM615PN PCB設計圖:底層布局
|
| |
|
|
|
|
|
| |
| |
| |
 |
您可能對以下產品感興趣 |
 |
|
 |
| 產品型號 |
功能介紹 |
兼容型號 |
封裝形式 |
工作電壓 |
備注 |
| AT8812C |
AT8812C為打印機和其它電機一體化應用提供一種雙通道集成電機驅動方案。 |
DRV8812/DRV8813 |
HTSSOP-28 |
8~38V |
具有4級電流調節的1A雙極步進電機驅動IC |
| AT8810 |
AT8810為打印機和其它電機一體化應用提供一種雙通道集
成電機驅動方案。 |
BD68610 |
HTSSOP-16 |
8~38V |
舞臺燈光專用步進電機驅動IC |
| HR4995 |
HR4995是一種便于使用的內部集成了譯碼器的微特步進電機驅動器。 |
A4985 |
QFN-24 |
8V-38V |
內置轉換器和過流保護的微特步進電機驅動芯片 |
| HR9110 |
HR9110是應用于直流電機方案的單通道H橋驅動器芯片。 |
L9110 |
SOP-8 |
1.8V-6.8V |
1.2A玩具單通道直流電機驅動IC |
| HR2125 |
HR2125是一種雙通道、低導通壓降的正反向電機驅動芯片,為玩具、打印機和其它電機一體化應用提供一種雙通道電機驅動方案。 |
|
DFN-10 |
1.8V-6.8V |
低壓雙通道H橋驅動器 |
| AT8870 |
AT8870是一款刷式直流電機驅動器,適用于打印機、電器、
工業設備以及其他小型機器 |
DRV8870/A4950 |
SOP-8 |
6.5V-38V |
3.6A單通道刷式直流電機驅動IC |
| AT8812 |
AT8812為打印機和其它電機一體化應用提供一種雙通道集成電機驅動方案。AT8812有兩路H橋驅動,最大輸出38V 2A,可驅動兩路刷式直流電機,或者一路雙極步進電機,或者螺線管或者其它感性負載。 |
DRV8812 |
HSSOP-28 |
8V-38V |
|
| AT8313 |
AT8313提供三路可獨立控制的半H橋驅動,每個半H橋可輸出2.5A峰值電流或1.75A均方根(RMS)電流輸出,可驅動一個三相直流無刷電機,也可被用于驅動螺線管或者其它負載。 |
DRV8313 |
QFN-36 |
8-38V |
2.5A三路半橋集成驅動芯片 |
| HR8826 |
HR8826是一種內置步進表的集成微步進電機驅動器,為打印機、掃描儀和其它自動化設備提供解決方案。其設計為能使雙極步進電機以全、半、1/4、1/8、1/16、1/32步進模式工作。步進模式由邏輯輸入MODEx選擇。輸出驅動能力達到38V和±3A。HR8826的衰減模式可編程。 |
DRV8825 |
TSSOP-28 |
8V-38V/3A |
具有片上1/32微步進分度器的3A雙極步進電機驅動IC |
| HR8828 |
HR8828是一種內置步進表的集成微步進電機驅動器,為打印機、掃描儀和其它自動化設備提供解決方案。其設計為能使雙極步進電機以全、半、1/4、1/8、1/16、1/32步進模式工作。步進模式由邏輯輸入MODEx選擇。輸出驅動能力達到38V和±3.5A。HR8828的衰減模式可編程。 |
TB6560 |
QFN-48/LQFP-48 |
8V-38V/3.5A |
內置步進表的3.5A集成微步進電機驅動器 |
| HR3992 |
HR3992是一種便于使用PWM來控制電流的雙極微特步進電機驅動器, 輸出驅動能力達到35V和±1.5A。內部固定關閉時間的PWM電流控制時序電路可以通過串行接口進行編程,使其工作在慢衰、快衰或混合衰減模式。 |
A3992 |
TSSOP-24 |
8V-35V/1.6A |
DMOS 全橋 PWM 微步進電機驅動芯片 |
| HR4982 |
HR4982是一種便于使用的內部集成了譯碼器的微特步進電機驅動器。其設計為能使雙極步進電機以全、半、1/32和1/128步進模式工作。步進模式由邏輯輸入MSx選擇。輸出驅動能力達到35V和±2A。HR4982包含一個工作在慢衰或混合衰減模式的固定關閉時間的電流調節器。 |
A4982 |
TSSOP-28 |
8V-35V/2A |
內置轉換器和過流保護的微特步進電機驅動芯片 |
| HR4988 |
HR4988是一種便于使用的內部集成了譯碼器的微特步進電機驅動器。其設計為能使雙極步進電機以全、半、1/4、1/8、1/16、1/32、1/64和1/128步進模式工作。步進模式由邏輯輸入MSx選擇。輸出驅動能力達到35V和±2A。HR4988包含一個工作在慢衰或混合衰減模式的固
定關閉時間的電流調節器。 |
A4988 |
TSSOP-28/QFN-28 |
8V-35V/2A |
內置轉換器和過流保護的微特步進電機驅動芯片 |
| HR8833 |
HR8833為玩具、打印機和其它電機一體化應用提供一種雙通道電機驅動方案。HR8833有兩路H橋驅動,可以驅動兩路刷式直流電機,或者一個雙極步進電機,或者螺線管或者其它感性負載。 |
DRV8833 |
TSSOP-16 |
2.70V-12.8V |
2A低電壓雙路刷式直流或單路雙極步進PWM繞組電流調節/限制電機驅動器IC |
| HR5561 |
HR5561是應用于直流電機方案的單通道H橋驅動器芯片。
HR5561的H橋驅動部分采用低導通電阻的PMOS和NMOS功率管。低導
通電阻保證芯片低的功率損耗,使得芯片安全工作更長時間。此
外HR5561擁有低待機電流、低靜態工作電流。這些性能使能HR5561
易用于玩具方案。 |
AT5561 |
SOP-8/DIP-8 |
1.8V-6.0V |
玩具單通道直流電機驅動器 |
| HR1084 |
HR1084是應用于直流電機方案的單通道H橋驅動器芯片。
HR1084的H橋驅動部分采用低導通電阻的PMOS和NMOS功率管。低導
通電阻保證芯片低的功率損耗,使得芯片安全工作更長時間。此
外HR1084擁有低待機電流、低靜態工作電流。這些性能使能HR1084
易用于玩具方案。 |
DW1084 |
SOP-8/DIP-8 |
1.8V-6.0V/1A |
玩具單通道低電壓1A直流電機驅動IC |
| HR4985 |
HR4985是一種便于使用的內部集成了譯碼器的微步進電機驅動器。其設計為使雙極步進電機能夠以全、半、1/4和1/8步進操作。步進模式由邏輯輸入MSx選擇。輸出驅動能力達到35V和±1A。HR4985包括一個能夠控制慢或混合衰減模式的電流調節器,其截止時間固定。 |
A4985 |
QFN-24 |
8V-35V/1.0A |
帶轉換器和過流保護的 DMOS 微步驅動器 |
| HR3988 |
HR3988是一款四路DMOS全橋驅動芯片,能夠驅動多達2個步進電機或4個直流電機。每個全橋輸出額定值高達36V, 1.2 A。 |
A3988 |
TQFP-48 |
8V-35V/1.2A |
四路DMOS全橋電機驅動芯片 |
| HR3979 |
HR3979是一種新近開發出來、專門用于雙極步進電機的微步進電機驅動集成電路,能驅動馬達以全、1/2、1/4及1/16步進操作,其內部集成了步進和直接譯碼接口、正反轉控制電路、雙H橋驅動,單路輸出額定值達到35V、±2.5A。 |
A3979 |
TSSOP-28 |
8V-35V/2.5A |
帶轉換器的微步 DMOS 驅動器 |
| HR3967 |
HR3967是一種新近開發出來、專門用于雙極步進電機的微步進電機驅動集成電路,能以全、1/2、1/4及1/8微步細分驅動馬達,輸出額定值能達到30V、±750mA 。 |
A3967 |
SOP-24 |
8V-35V/750mA |
內置轉換器的微步進電機驅動芯片 |
|
| |
|
| |
|
|