自從數字技術進人音頻領域,音源和輸入系統的音質得到了很大的改善,前置放大器變成幾乎只是音源選擇開關和音量電位器的簡單東西。但與此相反,輸出系統卻與模擬時代時一樣變化不大,其原因主要是揚聲器的原理并無大變。由于聲頻范圍寬至九至十個倍頻程,要使揚聲器的振動系統在如此寬的頻率范圍內,完全線性地按照電信號振動十分困難.再要求具有線性的聲輻射特性,幾乎是不可能的。一個解決的途徑是把聲頻范圍分成數段,再用數只揚聲器分段放音,這即是多揚聲器系統,常見的是二單元和三單元系統。但是分割頻帶需要分頻網絡.一般是在功率放大器和揚聲器之間插入L、C濾波器。由于揚聲器并非純電阻成分,給分頻器的設計帶來困難,不易得到良好的性能;且優質的分頻器需要選用優質的電感器和電容器,價格不菲。此外,由于各種揚聲器的效率不同(高音揚聲器比低音揚聲器約高6分貝),為了平衡整個頻帶的聲壓,需要在分頻器中插入衰減器,以降低高效率揚聲器的電平,其結果是整個揚聲器系統成為幾個最低效率揚聲器的組合。

為了改變這種情況,產生了多通道放大器方式。在前置放大器之后用有源濾波器分割頻帶,各頻段有自己的功率放大器和揚聲器,各頻段的電平在各功率放大器之前用電位器調整。這種方式的優點是顯而易見的,它取消了前述LC網絡,又能有效地利用各個揚聲器的效率;同時,也降低了對功率放大器的頻率要求,輸出功率也可以小一些;這種結構示于圖1。其關鍵電路是有源濾波器。
濾波器有低通、高通、帶通濾波器以及帶阻濾波器。低通濾波器容許從零頻至其截止頻率的分量通過,而阻止高于截止頻率的分量;高通濾波器阻止低于其截止頻率的分量,而容許高于它的分量通過;帶通濾波器容許界于其低截止頻率和高截止頻率之間的頻率分量通過,而阻止這一頻率范圍外的所有頻率分量。

使用運算放大器的有源濾波器可以取消電感元件。并能獲得電壓或電流增益。按濾波器截止特性不同可分為貝塞爾型、契比雪夫型和巴特沃斯型,其特性曲線見圖2,主要表現在截止頻率附近,貝塞爾型下降緩慢,契比雪夫型下降陡峭,而巴特沃斯型界于二者之間。截止特性通常用1倍頻程的衰減量為多少分貝來表示,二階濾波器的每倍頻程衰減量為12分貝,三階濾波器為18分貝.
圖3是標準的巴特沃斯二階有源濾波器。圖3a為低通濾波器,其計算公式如下:
C=1/2πf R C2/C1=4Q^2
C^2=C1×C2 Q=0.71
圖3b為高通濾波器,其計算公式如下:
Rc=1/2πf C R2/R1=1/4Q^2
R^2=R1×R2 Q=O.71
設計例:截止頻率f=500Hz的低通濾波器。選取R=18kΩ.則
C=1/2×3.14×500×18×10^(-3)=0.017684μF
C2/C1=4×(0.71)^2=2.0164
C2=2.0164C1
(0.017684)^2=20164C1^2
C1=0.01245μF=12450pF。實際選取12000pF和470pF并聯.
C2=2.0164×12450pF=251 10pF,實際選取22000pF和2700pF并聯。
設計例:截止頻率f≈5kHz的高通濾波器。選取R=18kΩ.則
R2=R1/2.0164=18kΩ/2.0164=8.927kΩ
R=SQRT(R1×R2)=18×8.927=12.676kΩ
C=1/2×3.14 x5000×12.676×10^(-3)=0.002511μF=2511pF
R1實際選取18kΩ,R2實際選取9.1kΩ,C實際選取2200pF和270pF并聯。

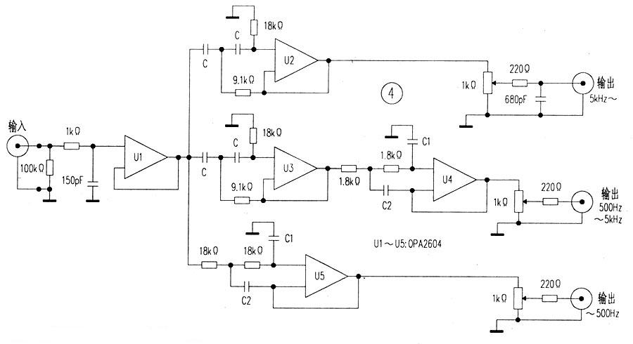
圖4是一款音頻用12分貝三通道電子分頻器的原理圖。選用多通道前級分頻比在功率放大器后分頻更能獲得良好的音質。三通道分頻的頻率范圍分別是低頻~500Hz;中頻500Hz~5kHz;高頻5kHz~。它們合成的頻率特性示于圖5。

其低頻濾波器和高頻濾波器即是前面的設計例:中頻采用了帶通濾波器。由一級高通濾波器和一級低通濾波器組合而成,其R、C的計算與設計例相同。這里把低通濾波器設置在高通濾波器之后可以減少殘留噪聲,在濾波器之前設置一緩沖器有利于與音源的匹配,其輸入端的1kΩ和150pF用于限制輸入信號的帶寬:各濾波器的輸出端均用lkΩ的10圈線繞電位器作輸出電平調整。

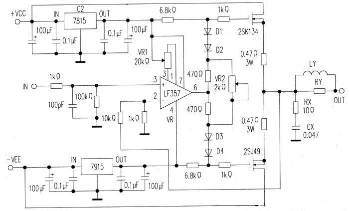
三路濾波器的輸出信號分別接至相同的三個功率放大器,其電路示于圖6。首先用輸入級為FET的運放LF357作電流緩沖,末級功放管采用高頻特性好的MOSFET,偏置電路用二極管和電阻構成,利用半可變電阻VR2設置靜態電流,靜態電流的測定可在無信號時測量源級電阻(0.47Ω)兩端電壓,然后利用公式I=U/R算出。末級負反饋從MOSFET的源極加到運放的反相端。由于用作驅動的運算放大器的電源電壓不能過高,限制了功放的最大輸出。如運放電源電壓為±15V,驅動級最大輸出電壓為±12V=24V,揚聲器阻抗RL=8Ω.則末級最大輸出功率P=Vcc×(Vcc/8RL)=24×24/64=9W。這個功率似乎偏小,但實際上這只是一個頻段的輸出功率,加上另外兩個頻段的輸出功率,已完全適用。

圖6中.功放輸出端的Rx、Cx及LY、RY是為穩定電路工作而設。由于揚聲器不是純電阻成分,在頻率升高時。其電感成分會變大,相當于高頻負荷變輕、高頻增益提高,可能引起電路振蕩;加入相當于高頻負荷的Rx,就能避免振蕩。當用較長的電纜連接功放和揚聲器時.由于電纜電容的存在,會加重高頻負荷,使功放工作不穩定;加入LY,RY,可避免這種情況。LY和RY是用直徑1mm漆包銅線在10Ω5W碳膜電阻上密繞10匝而成。
為了保護揚聲器,在各功放的輸出端要串人2A的熔絲.在高頻通道,還要在功放和揚聲器之間串入2.5μF的聚丙烯電容器,以保護高頻揚聲器。
各通道濾波器只要電阻、電容的數字準確,一般不需調試.功率放大器的調整:在無信號輸入時調整VR1使輸出電壓為0V,然后調整VR2使源級電阻0.47Ω兩端電壓為0.1V(約200mA)即可。
我司長期致力于功放IC的推廣銷售,詳細的產品資料及銷售信息請查閱:http://m.lbxn.com.cn/product_1001.htm |