01 產品概述
SQ9000是一款車規級LED驅動控制器,采用高精度峰值電流控制模式可支持BUCK、BUCK-BOOST、SEPIC、BOOST等拓撲結構的應用。這款控制器具備 4.5V 至 65V 的極寬輸入電壓范圍,支持開關頻率外部可設置,以及具備抖頻調制技術,展現出卓越的EMI性能。
此產品含有全面的保護功能,包括 LED 過流保護、輸出過壓保護、輸出欠壓保護、開關管限流保護和熱關斷保護,確保器件在各種情況下的安全穩定運行。此產品完全符合AEC-Q100 Grade1標準,適用于汽車LED前大燈、逃生指示應急照明以及LED通用照明等。
02 SQ9000產品特點
• 基于士蘭優異DTI工藝平臺自主開發設計——國產方案、自主可控
• 寬輸入電壓范圍4.5V--65V,適用于12V、24V電池系統——寬域適配、應用靈活
• 寬溫度范圍內可實現±4%高精度LED恒流——全溫穩流、精準調控
• 支持模擬調光和PWM調光,可獨立控制LED電流——獨立控流、雙模調光
• 集成P溝道MOSFET驅動,對PWM調光信號實現快速響應——P管直驅、瞬態同步
• 含有全面的保護功能,以及電流監測和故障狀態指示——多重防護、狀態反饋
• 采用HTSSOP-20帶底部散熱封裝——綠色封裝、強化散熱
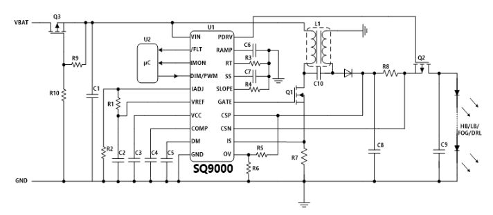
03 典型應用原理圖

SEPIC拓撲典型應用原理圖
04 整機DEMO

05 車燈套片方案士蘭其他可選產品

|