圣邦微電子推出 SGM8431-1Q,一款高輸出電流、軌至軌輸入/輸出、單 CMOS 車規級運算放大器。該器件可廣泛應用于汽車應用中的多種場景,包括但不限于振蕩器激勵驅動器、電機驅動器、揚聲器驅動器,以及 4mA 至 20mA 傳輸器。
SGM8431-1Q 是一款專為汽車領域設計的單通道、軌至軌輸入/輸出、高電壓和高輸出驅動能力的 CMOS 運算放大器。這款器件針對 4.5V 至 36V 的單電源高壓工作環境進行了特別優化,能夠提供至少 400mA 的峰峰輸出電流。
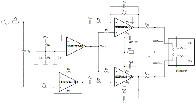
針對混合動力汽車和電動汽車中電機驅動器的旋轉變壓器勵磁需求,SGM8431-1Q 以其高電壓和高輸出電流的特性,特別適合于這些應用。在這些應用中,SGM8431-1Q 能夠有效替代傳統的由運算放大器和功率晶體管組成的復雜旋轉變壓器勵磁驅動器,簡化系統設計。
經過 AEC-Q100 認證的 SGM8431-1Q,確保了其在汽車應用中的可靠性和耐用性。該器件采用符合環保理念的 TO-252-5 封裝,并且能夠在 -40℃ 至 +125℃ 的寬溫度范圍內穩定工作,滿足汽車行業對高性能運算放大器的嚴苛要求。

圖 1 SGM8431-1Q 振蕩器激勵電路
關于圣邦微電子
圣邦微電子(北京)股份有限公司(股票代碼 300661)專注于高性能、高品質模擬集成電路的研發和銷售。產品覆蓋信號鏈和電源管理兩大領域,擁有 32 大類 5200 余款可供銷售型號,全部自主研發,廣泛應用于工業、汽車電子、通信設備、消費類電子和醫療儀器等領域,以及物聯網、新能源和人工智能等新興市場。 |