隨著智能電子設備的高速發展,顯示屏幕的技術也在不斷的進步;AMOLED(ActiveMatrixOrganicLED即有源矩陣有機發光二極管)屏幕逐漸替代LCD成為市場的主流。
AMOLED較LCD更輕薄、響應更快、可主動發光、具柔軟性、色域更廣。所以AMOLED成為高端顯示屏的首選。OCP21351就是為小尺寸AMOLED量身定做電源管理芯片,擁有三路輸出電壓AVDD、OVDD、OVSS,并且擁有一線通信,可編程輸出電壓。

OCP21351是高度集成的AMOLED電源解決方案,尤其適用于可穿戴設備。通過從電池獲取2.9V至4.6V的輸入電源電壓,OCP21351根據目標設置產生AVDD,OVDD和OVSS輸出。

OCP21351應用場景
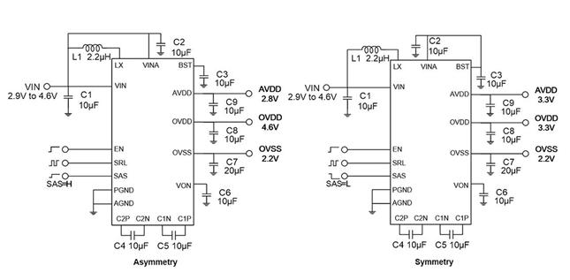
OCP21351工作在對稱或非對稱模式,這是由SAS引腳定義的。在開始工作前,EN達到高電平之前,應該固定SAS引腳的狀態。
在對稱模式下,SAS設置為Low電平,AVDD、OVDD和OVSS的初始輸出電壓分別為3.3V、3.3V和-2.2V。在不對稱模式下,SAS設置為High電平,AVDD、OVDD和OVSS的初始輸出電壓分別為2.8V、4.6V和-2.2V。
OCP21351還集成了串行數據接口,以實現各種設置的靈活性。但是,在不對稱中只允許改變OVSS和AVDD的電壓設置。內置欠壓鎖定,短路保護和熱關機保護功能。

OCP21351封裝圖
OCP21351采用WLCSP-21B封裝,可實現PCB空間的優化解決方案。

OCP21351內部框圖
內部集成了BOOST、chargepump、LDO結構。

OCP21351應用框圖
OCP21351實際應用分為對稱和不對稱兩個模式,根據具體需求選擇模式;不對稱模式VINA需要接到VIN,對稱模式VINA接到BST。在使用芯片前固定該設置即可。 |