作者:Luke Lu 公司:駿龍科技
有工程師表示遇到過,用示波器采集運放的輸出波形時,在某一輸入電壓處,原本很完美的正弦波出現了一點失真的情況,但不知是運放的原因還是其他外在原因。在了解工程師使用的運放類型之后,筆者得出結論:運放出現了輸入的交越失真現象。
大部分工程師可能對這個現象很陌生,甚至沒有聽過這個名詞。本文將會系統且完整地介紹運放的交越失真:它產生的原因、運放的基本工藝架構對交越失真的影響,以及針對交越失真我們如何進行改善。
運放基于工藝的分類
運放基于工藝方面基本可以分為:Bipolar、JFET、CMOS三種架構類型,也有基于以上三種類型衍生出來的BiFET和CMOS zero-drift架構,每種架構各有各的優點,本章節主要是針對三種基本的架構進行闡述。
Bipoalr輸入架構

圖1 ADA4806-1內部輸入架構
上圖(圖1)是ADA4806-1的輸入架構,信號過來直接進入雙極結型PNP管,這是典型的Bipolar架構;三極管是電流控制電流型器件,驅動能力比較強,速度快,耐壓高,噪聲比較小。
因為輸入極只有一對PNP管,所以ADA4806-1的輸入只可以達到下軌,比如在±5V供電的情況下,輸入共模電壓-5.1V到+4V。
JFET輸入架構

圖2 ADA4622-1內部輸入架構
上圖(圖2)是ADA4622-1內部的輸入架構,信號輸入后直接進入一對JFET管子。FET是電壓控制電流型器件,輸入阻抗特別高,是電壓驅動型器件,基本不需要輸入電流,輸入回路比較簡單。
因為輸入極只有一對JFET管,所以ADA4622-1的輸入只可以達到下軌,比如在±5V供電的情況下,輸入共模電壓-5.2V到+4V。
CMOS輸入架構

圖3 ADA4530-1內部輸入架構
上圖(圖3)是ADA4530-1內部輸入架構,信號輸入后直接進入一對MOSFET管子。同樣作為電壓控制型器件,MOSFET相比JFET而言,輸入阻抗更高,因此做出的運放在失調電流以及偏置電流方面的參數更好。MOSFET對于靜電放電抵抗能力不佳,這類器件在運放電路中,前端通常需要添加上二極管(如上圖圖3黃框所示)進行保護,MOSFET的溝道在表面,不像JFET在體內,故JFET型輸入的運放在噪聲方面性能更優異。
上圖(圖3)ADA4530-1輸入級只有一對MOSFET管,所以輸入只能達到下軌,在單4.5V供電的情況下,輸入電壓范圍0-3V。
以上介紹運放的三種基本架構中,多次提到一個參數:輸入電壓范圍。這關系到運放的一個性能:軌到軌 (Rail To Rail),包含了輸入軌到軌以及輸出軌到軌。在實際應用中,工程師很關心輸入電壓范圍該參數。因為當前很多強調低功耗的應用,需要低電壓供電。比如:對于3.3V供電系統來說,如果運放輸入不能軌到軌,輸入的電壓動態范圍會被壓縮到很低。
軌到軌運放
所謂軌對軌 (Rail To Rail) 運算放大器,指的是放大器輸入和輸出電壓擺幅非常接近或幾乎等于電源電壓值。
但是上面所闡述的三種架構都沒有真正地達到軌到軌,下文會分享兩種全新的架構,闡述如何達到軌到軌。
Bipolar軌到軌輸入架構

圖4 ADA4099內部輸入架構
CMOS軌到軌輸入架構

圖5 ADA4505內部輸入架構
我們不難發現,與前文三種不支持軌到軌的輸入架構相比,軌到軌輸入運放在輸入的時候額外多了一對管子,無論是三極管還是MOS管。
對于Bipolar型來說,NPN輸入對的輸入電壓范圍后,幾乎可以擴展至正電源軌。PNP輸入對的輸入電壓范圍后,幾乎可以擴展至負電源軌。實際上,在兩個相對的電源方向上,Bipolar型的運放很難絕對做到軌到軌,因為需要保證一定的裕量使三極管處于正向放大區。
對于FET型來說,和上面Bipolar型類似;但是FET管子的導通壓降很低,可以使輸入電壓范圍幾乎接近供電電壓。
運放的交越失真
從上文的闡述可以得知:為了達到軌到軌,芯片設計工程師在設計芯片時,會采用兩對極性相反的管子。在實際工作中兩對管子交替工作,當兩對管子切換時,會出現失真現象,我們把這個現象稱為運放的輸入交越失真。我們通過下圖(圖6)深入地了解該現象:

圖6 ADA4807 Vos和輸入共模電壓關系
ADA4807是一款支持軌到軌輸入輸出的高速低噪精密運算放大器,在±5V供電的情況下,大概在4V時,我們可以看到Vos有一個階躍。這也好理解:在輸入電壓比較低的時候,使用PNP管子工作,隨著輸入電壓的增大,NPN管子開始介入,兩種管子由于本身的特性以及制造工藝的不同導致了這個結果。

圖7 交越失真現象
上圖( 圖7)顯示了運放出現交越失真現象,在要求比較高的精密測量場合中,該交越失真現象是不允許的,那該如何解決這個問題?
ADI 處理交越失真問題的解決方案
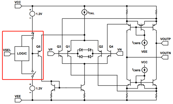
方案一 調節三極管的靜態工作點

圖8 AD8027/AD8028調節靜態工作點
這種方式并不是從根本上改善了交越失真,而是通過外部的輸入電壓介入,改變三極管的靜態工作點,將交越失真點向輸入電壓正軌或者負軌進行搬移,適用于輸入電壓不要求滿軌的情況。
方案二 內置電荷泵預充電技術

圖9 AD8505內置電荷泵消除交越失真
內部電荷泵用一個高電壓,可以使輸入信號始終經過一個差分對而不跳到另外一個。某種意義上,是從根本消除了交越失真。

圖10 電荷泵技術改善之前的Vos和Vcm關系

圖11 電荷泵技術改善之后的Vos和Vcm關系
方案三 零漂移 zero-drift架構

圖12 ADA4528-1 Chopping+ACFB架構
零漂移架構,從另一個角度來解決交越失真問題:允許有交越失真,但是可以通過電路校正。

圖13 ADA4528-1 Vos與Vcm關系
總結
工程師在進行芯片設計時,為了實現低功耗,采用了低電壓供電;為了實現更大的輸入電壓范圍,出現了軌到軌設計。再到發現交越失真問題并想辦法解決問題,技術結合實際,ADI運算放大器正是在這種發現問題與解決問題的過程中一步步發展。
通過上面的闡述,相信大家不僅明白了運放的交越失真,對運放的工藝制造以及芯片設計、設計過程中如何更好地選擇內部器件也有了更深入的了解。 |