按摩椅作為新一代智能家居必備產品之一,一直備受上班族和長輩的青睞,一款好用的按摩椅離不開優秀的核心部件。
按摩椅的核心部件主要分為主板、導軌、機芯、電機、氣囊,而我們關心的按摩效果(揉捏、敲打、振動、行走、滾輪)這些功能,都是由電機(即馬達)這一部件所實施的,可以說電機的好壞、精密程度關系到最終的按摩效果及用戶體驗感受。
拓爾微TMI8123是一顆高耐壓,高集成度的全能型直流有刷馬達驅動,峰值電流高達10A,有著更強的電流能力,適用于按摩椅、掃地機、吸塵器等大電流智能市場應用。內部集成電流感應和反饋功能,0.2ohm @1A超低內阻,功耗更小,滿足大部分電機驅動的所有要求。

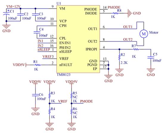
TMI8123應用原理圖
內建電流檢測功能,實時檢測
TMI8123內建電流檢測功能,無需外部功率電阻即可實現精確電流采樣,節省PCB面積。在電機失速或高轉矩事件的情況下限制輸出電流,并通過通過Ripropi將IPROPI引腳流出的比例電流轉換為電壓,實現對負載電流的實時檢測。

集成恒流斬波功能,減小發熱
TMI8123內部集成恒流斬波功能,可以靈活控制電機轉矩,控制負載功耗,用于減小電機的發熱、降低電機噪聲并延長按摩椅的使用壽命;

內置多種保護功能和故障檢測,提高可靠性
TMI8123內部集成限流、OCP、OTP、UVLO多種保護功能和nFault故障檢測模式,在應用中不易失效更加可靠,且電路簡單,可進一步降低故障率,提高按摩椅電機系統的安全可靠性,讓用戶使用更安心。nFAULT引腳可對欠壓、過流、過溫等情況進行異常反饋;當出現以上異常時,nFAULT引腳會被拉低。
三種控制模式,使用更靈活
TMI8123支持三種控制模式,PH/EN、PWM、獨立半橋模式(2路獨立),使用更加靈活,讓按摩力道控制更精準,有效提升按摩效果。
產品特點
· 單通道全橋驅動芯片
· VM電壓范圍:4.5V~37V
·輸出內阻Rdson(HS+LS):0.2ohm@1A,持續電流4A,峰值電流達10A
· 內建OCP Retry & Latch模式
·封裝:QFN4x4-16
目前按摩椅的受眾并不僅僅是長輩,上班族面對快節奏和高強度的工作,對按摩椅的需求同樣巨大。有數據表明預計2026年,國內按摩椅市場的滲透率將達到5%,市場規模增量為400億元,由此可以看出按摩椅市場在未來發展空間相當大。 |