作者:Eileen Zhang
條碼掃描器又稱為條碼閱讀器,條碼掃描槍等。條碼掃描器利用光電原理將條碼信息轉化為計算機可接受的信息的輸入設備,常用于圖書館、醫院、書店、超市以及物流等行業。

圖1. 條碼掃描器
那么,升壓轉換器TPS61376是如何助力更高集成度條碼掃描器方案的呢?條碼掃描器通常會帶有大功率Flash LED用來做光線發射,它的瞬時電流是比較大的,根據用的LED數量不同一般2~3A甚至更大。而條碼掃描器的電源是USB或者電池,尤其是USB接口是承受不了這樣的瞬時大電流,所以通常在系統中加入一個緩沖電容,由這個緩沖電容來提供瞬時能量,此外,系統中還會在USB電源供電測加入限流保護,避免瞬時大電流將USB電源拉死。同時,電路中需要升壓電路將條碼掃描器的輸入升壓給Flash LED供電。下圖為條碼掃描器系統框圖。

圖2. 條碼掃描器系統框圖
TPS61376除了能實現升壓功能外,最大的亮點是帶有輸入平均電流限制功能。這個功能就是前文提到的系統所需要的輸入限流保護。在TPS61376解決方案出現之前,客戶通常會需要額外加一個efuse或者switch來實現輸入限流,那TPS61376直接自帶2.5%精度的輸入平均電流限制功能,幫助實現更集成度的條碼掃描器方案。下圖波形顯示了TPS61376的輸入平均電流限制功能。

圖3. 輸入平均電流限流功能(測試條件:Vin=5V; Vout=12V; Ilimit=0.5A)
全集成Boost Converter TPS61376的其他參數
• 支持9V 到23V寬范圍輸入和最高至25V的寬范圍輸出;
• 5A開關電流,很好地滿足條碼掃描器中Flash LED的電流需求;
• 整體方案尺寸小,設計簡單,BOM成本低:
• 芯片采用小尺寸的VQFN封裝,僅為5mm×2mm;
• 支持2MHz開關頻率,優化外圍器件體積。
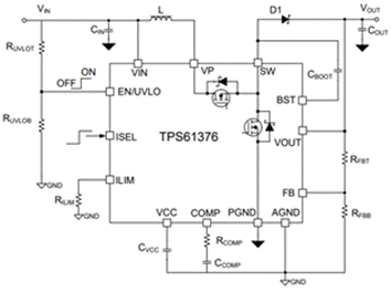
下圖為TPS61376電路框圖。

圖4. TPS61376電路框圖
條碼掃描器中除了有升壓的需求,還有一些升降壓的需求,TI最新發布的TPS631000是一款5V/3A, 8uA靜態功耗的升降壓產品。
|