| 當前位置:首頁->方案設計 |
|
| TPS63802高效2A大電流降壓-升壓轉換器解決方案 |
|
|
| 文章來源:永阜康科技 更新時間:2019/10/19 10:28:00 |
在線咨詢: |
| |
TI公司的TPS63802高效大電流降壓-升壓轉換器,其輸入電壓可高于,等于或低于輸出電壓.輸出電流在很寬電壓范圍內高達2A.器件在升壓模式峰值電流在4.5A,在降壓模式為3.5A,輸出電壓可編程調整.能根據輸入電壓自動從降壓變換到升壓模式,當輸入電壓大約等于輸出電壓時器件維持3個周期的降壓-升壓模式.輸入電壓范圍1.3V-5.5V,輸出電壓范圍1.8V-5V(可調整).主要用在系統預穩壓(智能手機,平板電腦,EFT終端和遠程通信系統),點負載穩壓(有線傳感器,端口/線纜適配器和加密狗),指紋,面部ID,照相機傳感器(智能手機,電子智能鎖,IP網絡照相機),RF放大器電源(智能傳感器),熱電設備(TCE/TEM)電源(數據通信,關模塊,制冷/加熱).本文介紹了TPS63802主要特性,功能框圖和應用電路,以及評估模塊TPS63802EVM主要特性,電路圖,材料清單和PCB設計圖.
The TPS63802 is a high efficiency, high outputcurrent buck-boost converter. It is used when theinput voltage is higher, equal, or lower than the outputvoltage. Output currents up to 2 A are supported overa wide voltage range. The device limits the peakcurrent at 4.5 A in Boost-Mode and 3.5 A in Buck-Mode. The device is adjusted to the programmed output voltage. It automatically changes from buck toboost operation based on the input voltage. Itremains in a 3-cycle buck-boost mode when the inputvoltage is approximately equal to the output voltage.
The transitions happen seamlessly and avoidsunwanted toggling within the modes. The TPS63802comes in a 2 mm x 3 mm package. The device workswith tiny passive components to keep the overallsolution size small.
TPS63802主要特性:
1• Input Voltage Range: 1.3 V to 5.5 V
– >1.8 V for Device Start-up
• Output Voltage Range: 1.8 V to 5 V (adjustable)
• 2-A Output Current for VIN ≥ 2.3 V, VOUT = 3.3 V
• High Efficiency Over the Entire Load Range
– Power Save Mode with Mode Selection
• Peak Current Buck-Boost Mode Architecture
– Seamless Transition Between Buck, Buck-Boost and Boost operation modes
– Operates With Low and High OutputCapacitance values
– Forward and Reverse Current Operation
– Start-up Into Pre-Biased Outputs
• Safety- and Robust Operation Features
– Integrated Soft Start
– Over-Temperature- and Over-Voltage-Protection
– True Shutdown Function with Load Disconnect
– Forward and Backward current limit
• Small Solution Size
– 2 mm x 3 mm Package size
– Small 0.47 μH inductor
– Works With 22μF Minimum Output Capacitor
• Create a Custom Design Using the TPS63802With the WEBENCH® Power Designer
TPS63802應用:
• System Pre-Regulator (Smartphone, Tablet, EFTTerminal, Telematics)
• Point-of-Load Regulation (Wired Sensor,Port/Cable Adapter and Dongle)
• Fingerprint, Face-ID, Camera Sensors(Smartphone, Electronic Smart Lock, IP Network Camera)
• RF Amplifier Supply (Smart Sensors)
• Thermoelectric Device (TEC/TEM) Supply(Datacom, Optical Modules, Cooling/Heating)

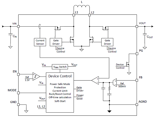
圖1.TPS63802功能框圖

圖2.TPS63802 3.3Vout應用電路圖
評估模塊TPS63802EVM
This user’s guide describes the operation, and use of the TPS63802EVM evaluation module (EVM). TheTPS63802EVM is designed to help the users easily evaluate and test the operation and functionality of theTPS63802 buck-boost converter. The TPS63802EVM has the output voltage set to 3.3 V. The EVMoperates from 1.3 V to 5.5 V input voltage. Output current can go up to 2 A in buck mode and boost mode.
This document includes setup instructions for the hardware, a schematic diagram, a bill of materials(BOM), and printed-circuit board (PCB) layout drawings for the evaluation module. Throughout thisdocument, the abbreviations EVM, TPS63802EVM, and the term evaluation module are synonymous withthe TPS63802, unless otherwise noted.

圖3.評估模塊TPS63802EVM外形圖

圖4.評估模塊TPS63802EVM電路圖
評估模塊TPS63802EVM材料清單:


圖5.評估模塊TPS63802EVM PCB裝配圖

圖6.評估模塊TPS63802EVM PCB信號層1

圖7.評估模塊TPS63802EVM PCB信號層2

圖8.評估模塊TPS63802EVM PCB底層走線圖 |
| |
|
|
|
|
|
| |
| |
| |
 |
您可能對以下產品感興趣 |
 |
|
 |
| 產品型號 |
功能介紹 |
兼容型號 |
封裝形式 |
工作電壓 |
備注 |
| HT7166 |
輸入電壓范圍VIN:2.7V-13V;輸出電壓范圍VOUT:4.5V-13V;內部固定峰值電流:10A
|
|
ESOP-8 |
2.7V-13V |
ESOP-8帶輸出關斷的13V、10A同步升壓IC |
| HT71678 |
帶音頻檢測和輸出關斷的13V,10A自適應H類同步升壓轉換器,帶有音頻信號檢測功能;輸入電壓范圍VIN:2.7V-13V;輸出電壓范圍VOUT:4.5V-13V;可編程峰值電流:10A
|
|
QFN-20 |
2.7V-13V |
帶音頻信號檢測和輸出關斷的13V,10A自適應H類同步升壓轉換器 |
| HT7167 |
輸入電壓范圍VIN:2.7V-13V;輸出電壓范圍VOUT:4.5V-13V;可編程峰值電流:10A.
|
HT7178/TPS61088/SCT12A1 |
DFN-20 |
2.7V-13V |
帶輸出關斷的13V、10A全集成同步升壓轉換器 |
| HT7178 |
輸入電壓范圍:2.7V -14 V;輸出電壓范圍:4.5V-20V
;可編程峰值電流: 14A
|
TPS61088/HT7167 |
DFN-20 |
2.7V-14V |
20V 14A帶輸出關斷的全集成同步升壓IC |
|
| |
|
| |
|
|