設計一個僅在空載時消耗微安電流的DC/DC轉換器可以比作為更輕盈的液體加油的肌肉車 - 你可以讓它工作,但這并不容易。在大多數現代DC/DC轉換器中,滿載電流的高效率是常見的;然而,當負載被禁用或斷開時實現高效率仍然是一項困難和/或昂貴的任務。
許多汽車和工業應用需要從主電源到電源的高效12 V或24 V降壓功率轉換。滿載時的負載點(POL)電壓,但在器件處于空閑或關閉狀態時也需要非常低的電流消耗。為了實現如此低的電流,您可以輕松地使用低壓差穩壓器(LDO)與降壓轉換器并聯,以在系統進入輕載/空載狀態時實現電池的最小電流消耗。
最終,延長系統電池壽命的理想情況是禁用輸入電源中的所有可能設備。但是,在某些情況下,系統內的某些組件仍然需要一個子調節電壓,以便在關機狀態期間與其他系統模塊通信(即汽車應用中的CAN總線收發器)。不專門設計用于輕載效率的DC/DC轉換器可以在無負載的情況下消耗幾毫安。此外,具有高輕載效率的轉換器將采用頻率折返方案和非連續模式操作,從而導致噪聲輸出電壓和過多的EMI輻射。 LDO非常適合輕負載情況,因為它們可以設計為在保持低噪聲輸出電壓的同時消耗非常低的電流。進入輸入的空載電流(也稱為“接地電流”)可以是幾微安或更低的量級。因此,將轉換器和LDO的性能結合起來,具有明顯的優勢。
如果設計人員能夠在負載為負載時禁用DC/DC轉換器,則可以采用并行使用這兩種方法的簡單方法。最小,即對用于負載的轉換器使用相同的啟用/禁用信號。圖1中可以看到一個例子。

圖1:與LDO并聯的DC/DC轉換器的框圖(由德州儀器提供)
圖2給出了低IQ LDO效率曲線的一般示例,該效率曲線用DC/DC轉換器的效率曲線繪制,用于更高的電壓轉換(即12 V至1 V)。在輕負載時,LDO更有效。如果系統在輕負載下花費大量時間,使用LDO來調節電壓可以顯著提高系統總效率。

圖2 :低IQ效率曲線的一般示例(由德州儀器提供)。
實現圖1中的電路要求將轉換器輸出設置為高于最大LDO輸出電壓的電壓。在正常操作中,當轉換器使能時,轉換器將調節輸出電壓并向負載提供電流。大多數LDO無法吸收電流,依靠來自通過器件的負載電流來調節輸出。將LDO的輸出電壓拉高到其標稱電壓以上將迫使LDO進入未調節狀態,此時電流不會從輸入流出輸出,DC/DC轉換器將有效地運行,就像LDO沒有連接一樣。
一旦DC/DC轉換器被禁用,它將停止開關,輸出電壓將降低,直到LDO開始規范產出。再次使能時,DC/DC轉換器將以預偏置狀態啟動(啟動期間輸出上存在的正電壓稱為“預偏置”)。轉換器將開始其啟動過程,而不會從電路中吸收任何電流。輸出節點,最終將輸出電壓拉高到標稱LDO電壓以上,并重新控制輸出。
考慮使用1400 mAh電池計算簡單的電池保存期限示例。假設電池完全充電后設備處于待機狀態,并且連接的電源是無負載時靜態電流為10μA的LDO或無負載時靜態電流為200μA的DC/DC轉換器。
電池容量
使用DC/DC轉換器的電池保質期(完全初始充電)使用LDO的電池保質期(完全初始充電)
1400 mAh
1400/0.2 = 7000小時
7000/24 = 291.7天
1400/0.01 = 140000小時
140000/24 = 5833.3天
電池壽命可延長20倍。
現在討論將轉向如何使用TI器件實現該電路。
圖3中的電路顯示了LDO與DC/DC并聯的效率提升示例轉換器。

圖3:TPS709與TPS54331并聯(由德州儀器公司提供)。
選擇的LDO是TPS709 ,具有30 V輸入范圍,標稱接地電流僅為1μA。 DC/DC轉換器是TPS54331,根據其輸入電壓范圍和高效率進行選擇。與大多數類似的DC/DC轉換器相比,TPS54331在輕負載時已經表現出高效率。然而,在110μA(典型值)非開關靜態電流時,轉換器的空載電流幾乎是TPS709在空載(1.3μA)時的接地電流的100倍,即使在開關損耗和反饋電阻負載之前也是如此圖4顯示了TPS709和TPS54331之間的效率測量差異。圖4顯示了TPS709和TPS54331之間的效率測量差異。當TPS54331使能時,測量配置為VIN = 12 V,VOUT = 3.46 V,當TPS54331禁用時,VOUT = 3.3 V.

圖4:實現電路的效率,啟用和禁用TPS54331(由德州儀器公司提供)。
盡可能請注意,從10μA負載電流到10 mA,TPS709的效率將保持大致恒定在27%(VOUT/VIN)。當TPS54331使能時,由于空載輸入電流,它將以非常低的效率啟動,但很快就會升高,在較高的負載電流下達到90%以上。當TPS54331使能時,TPS709不提供任何負載電流,因此可以忽略其接地電流。由此可以清楚地看出,當輸出負載電流為350μA或更低時禁用TPS54331將是有益的。
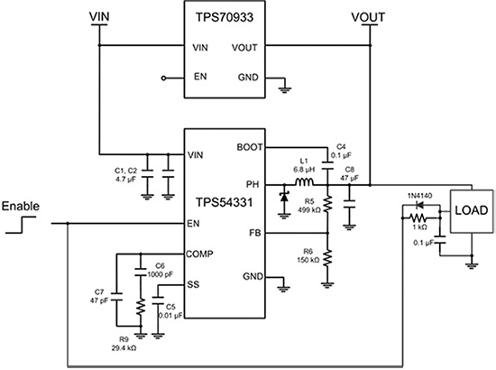
如果負載電路在啟用時具有高電流壓擺率,則可能需要將使能電路延遲到負載,以便在負載需要來自VOUT的電流之前,DC/DC轉換器有足夠的時間被啟用。這可以通過RC延遲輕松完成,但是,應注意在DC/DC關閉后負載不會保持開啟狀態。與電阻器并聯的二極管可以實現這一點。圖5顯示了該電路的一個示例。

如何使用低壓差穩壓器提高降壓轉換器的輕載效率圖5:TPS709與TPS54331并聯,具有負載使能延遲(由德州儀器公司提供)。

圖6顯示了系統的系統響應時間范圍鏡頭,以及啟用信號使電路進入1 A負載。
如何使用低壓差穩壓器提高降壓轉換器的輕載效率圖6:啟動和啟用/禁用圖3中的電路。
|