| 當前位置:首頁->方案設計 |
|
| IFX9201+ XMC1300步進馬達驅動擴展板解決方案 |
|
|
| 文章來源:永阜康科技 更新時間:2019/4/3 10:01:00 |
在線咨詢: |
| |
infineon公司的步進馬達驅動擴展板采用通用6A H橋IFX9201SG和XMC1300 AB步微控制器(MCU). IFX9201SG設計用于DC馬達或其它感性負載,它的輸出脈寬調制頻率高達20kHz,每個開關在Tj=25℃時的RDSon為100 mΩ,邏輯輸入和3.3V和5.0V TTL/CMOS兼容,具有低待機電流,斬波電流限制,具有閂鎖行為的短路關斷和超溫關斷,而XMC1300微控制器(MCU)是基于ARM Cortex-M0處理器核的XMC1000系列MCU,具有實時馬達控制和數字功率轉換,以及用于LED照明應用的外設.XMC1300 MCU是高性能32位ARM Cortex-M0 CPU,單周期32位硬件乘法器,操作系統支持系統計時器(SysTick),具有超低功耗和嵌套向量中斷控制器(NVIC),MATH協處理器(MATH),用于三角算法的CORDIC單元和除法單元,片上存儲器包括有8KB ROM,16KB高速SRAM和高達200KB閃存程序和數據存儲器,以及USIC,UART,雙SPI和四SPI,IIC,IIS和LIN接口通信外設等.本文介紹了IFX9201+ XMC1300主要特性,框圖,多種H橋應用電路圖以及步進馬達驅動擴展板框圖和應用框圖,電路圖和PCB設計圖.
The IFX9201SG is a general purpose 6 A H-Bridge, designed for the control of DC motors or other inductive loads.
The outputs can be pulse width modulated at frequencies up to 20kHz. PWM/DIR control reduces the number ofPWM capable pins needed on the microcontroler side.
For load currents above the current limitation threshold (8A typ.) the H-Bridge goes into chopper current limitationmode. It is protected against short circuits and overtemperature and provides extensive diagnosis via SPI or basicfeedback via error flag. Open load can be detected when the bridge is disabled or during PWM operation ofinductive loads.
The robust PG-DSO-12-17 package provides excellent thermal capabilites due to the thick copper heat slug.
Thanks to the protruding edges of the heatslug the package is well suited for automatic optical solder inspection.
The IFX9201SG is not qualified and manufactured according to the requirements of Infineon Technologies withregards to automotive and/or transportation applications. For automotive applications please refer to theTLE9201SG.
IFX9201SG主要特性:
• RDSon of 100 mΩper switch typ. at Tj=25℃
• Logic inputs 3.3 V and 5.0 V TTL/CMOS-compatible
• Low standby current
• Chopper current limitation
• Short circuit shut down with latch behavior
• Overtemperature shut down with latch behavior
• VS undervoltage shutdown
• Open load detection in ON and OFF state
• Detailed SPI diagnosis or simple error flag
• Green product (RoHS compliant)

圖1.IFX9201SG框圖

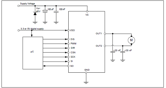
圖2.IFX9201SG帶SPI接口的H橋應用電路圖

圖3.IFX9201SG帶誤差旗的H橋應用電路圖

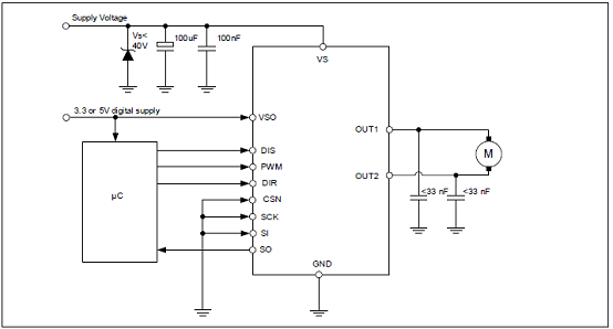
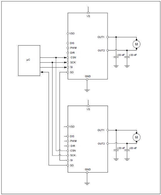
圖4.IFX9201SG SPI菊花鏈配置(其它信號省略)

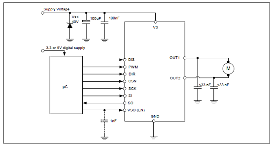
圖5.IFX9201SG VSO作為使能輸入的應用電路

圖6.反向極性保護的應用電路
XMC1300 AB步微控制器(MCU)
XMC1300 AB-Step Microcontroller Seriesfor Industrial Applications
The XMC1300 devices are members of the XMC1000 Family of microcontrollers based on the ARM Cortex-M0 processor core. The XMC1300 series addresses the real-time control needs of motor control, digital power conversion. It also features peripherals for LED Lighting applications.

圖7.XMC1300系統框圖
CPU子系統
• CPU Core
– High-performance 32-bit ARM Cortex-M0 CPU
– Most 16-bit Thumb and subset of 32-bit Thumb2 instruction set
– Single cycle 32-bit hardware multiplier
– System timer (SysTick) for Operating System support
– Ultra low power consumption
• Nested Vectored Interrupt Controller (NVIC)
• Event Request Unit (ERU) for processing of external and internal service requests
• MATH Co-processor (MATH)
– CORDIC unit for trigonometric calculation
– division unit
片上存儲器
• 8 kbytes on-chip ROM
• 16 kbytes on-chip high-speed SRAM
• up to 200 kbytes on-chip Flash program and data memory
通信外設備
• Two Universal Serial Interface Channels (USIC), usable as UART, double-SPI,
quad-SPI, IIC, IIS and LIN interfaces
模擬前端外設
• A/D Converters
– up to 12 analog input pins
– 2 sample and hold stages with 8 analog input channels each
– fast 12-bit analog to digital converter with adjustable gain
• Up to 8 channels of out of range comparators (ORC)
• Up to 3 fast analog comparators (ACMP)
• Temperature Sensor (TSE)
工業控制外設
• Capture/Compare Units 4 (CCU4) as general purpose timers
• Capture/Compare Units 8 (CCU8) for motor control and power conversion
• Position Interfaces (POSIF) for hall and quadrature encoders and motor positioning
• Brightness and Colour Control Unit (BCCU), for LED color and dimming application
系統控制
• Window Watchdog Timer (WDT) for safety sensitive applications
• Real Time Clock module with alarm support (RTC)
• System Control Unit (SCU) for system configuration and control
• Pseudo random number generator (PRNG) for fast random data generation
輸入/輸出線
• Tri-stated in input mode
• Push/pull or open drain output mode
• Configurable pad hysteresis
支持片上調試
• Support for debug features: 4 breakpoints, 2 watchpoints
• Various interfaces: ARM serial wire debug (SWD), single pin debug (SPD)

圖8.步進馬達驅動擴展板外形圖

圖9.采用IFX9201和XMC1300的步進馬達驅動擴展板概述圖

圖10.步進馬達驅動擴展板框圖

圖11.步進馬達驅動擴展板:連接馬達,電源和控制信號圖

圖12.步進馬達驅動擴展板:XMC1302連接概述圖

圖13.步進馬達驅動擴展板:連接器

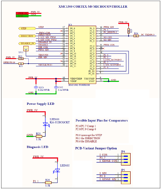
圖14.步進馬達驅動擴展板:XMC1302 MCU

圖15.步進馬達驅動擴展板:電源部分

圖16.步進馬達驅動擴展板:電流檢測放大器

圖17.步進馬達驅動擴展板:電流檢測電路

圖18.步進馬達驅動擴展板PCB設計圖:頂層

圖19.步進馬達驅動擴展板PCB設計圖:底層
|
| |
|
|
|
|
|
| |
| |
| |
 |
您可能對以下產品感興趣 |
 |
|
 |
| 產品型號 |
功能介紹 |
兼容型號 |
封裝形式 |
工作電壓 |
備注 |
| AT4931 |
AT4931 是一款三相無刷直流電機預驅動芯片,能夠在寬電
壓范圍內驅動N 溝道功率MOSFET,且電機電源最高可支持到
30V. |
A4931 |
QFN-28 |
8V-38V |
三相直流電動機預驅動器 |
|
| |
|
| |
|
|