作者:安森美半導體AC-DC事業群市場營銷及應用總監Ryan Zahn,應用工程經理Ajay Hari
談到便攜式設備,電源適配器一直是個麻煩。它們的大小、能效水平和功率輸出不足在某種程度上削弱了它們所支持的設備外形的持續減小,從而影響了可攜性。
現在,USB供電(PD)通過單一電纜提供達100 W的電力和數據傳輸能力。這一便利代表USB PD正在成為中小型設備首選的充電方式。然而,實施USB PD的一個挑戰,是以更高的功率水平提供不同的輸出電壓,以滿足人們迫切需要的快速充電,同時也不會最終用一個能效低、成本高和笨重的適配器。
使用寬禁帶半導體,如氮化鎵(GaN)功率器件,是提高適配器能效和縮小適配器大小的一種潛在方法,但這是該領域的一項新興技術,而且目前相對昂貴。作為另一種選擇,在拓撲方面的進步,如有源鉗位反激,使用標準的超級結MOSFET,支持設計人員能基于已證實的技術,同時還推進適配器設計。
我們生活在一個越來越頻繁移動的世界,我們隨身攜帶智能手機、筆記本電腦和平板電腦等多種設備,以及越來越多的可穿戴設備,用于健康監測和其他應用。制造商投入了大量研發資金,以滿足消費者的需求,包括增加的功能和縮小的尺寸/增加的便攜性。
當我們旅行時,我們開始意識到,雖然制造商在設備本身的小型化方面取得了巨大的進步,但所需的電源適配器/充電器卻有些落后,與設備相比可能比較笨重。這一點在旅行時尤為明顯,常常需要多個充電器來滿足不同設備的電壓和連接器要求。
顯然,需要某種形式的標準化,以使充電具有共同性,從而減少必須攜帶的充電器數量,以及減少每年丟棄的大量充電器所造成的電子廢物。
USB 1.1額定功率為2.5 W(5V,500 mA),USB 3.0將其提高到4.5 W(5V,900 mA),但這種功率能力僅適用于小型設備,如智能手機。USB PD規范于2012年由USB Promoters Group發布,支持達100 W的電力傳輸,從而支持為更大的設備如筆記本電腦和顯示器供電和為移動設備更快地充電。改變輸出電壓的能力也增加了它的通用性。有許多內置于標準的精密功能,包括雙向供電(支持為電纜任意一端的設備供電),和支持同時在同一電纜上傳輸數據和電力的快速角色交換。
當USB PD被首次發布時,它基于六個電源配置文件,這些配置文件定義了可傳輸的電壓和電流。然而,USB PD 2.0刪除了配置文件,并支持采用一種更靈活的方法,使得電源可以支持從0.5 W到100 W的任何要求。
雖然USB PD提供的靈活性可能會減少所需的充電器數,但并不一定會減少單個充電器的大小,這給設計人員帶來了挑戰。電源適配器不僅必須與USB PD兼容,還必須以合理的成本增加功率密度。
實現這一目標的途徑已經相當成熟,電源工程師直覺地意識到,提高效率是實現更高功率密度的關鍵。更高效的設計產生較少的余熱,說明可通過更小的表面積來實現必要的耗散。為了提高能效,工程師們尋求高效的拓撲和改進的器件,特別是關鍵的開關器件。如果這些開關器件具有較低的動態損耗,則可以提高開關頻率,從而減小如磁性器件等笨重器件的尺寸。
目前重點關注的一個領域是寬禁帶器件,如氮化鎵(GaN)FET,在低損耗、高溫工作和快速開關頻率方面提供許多優勢。但這些設備仍然較新和相對昂貴。此外,它們還未經長期使用證實,因此,若要實現相當的結果,工程師們更愿意依賴經過試驗和測試的硅基技術。
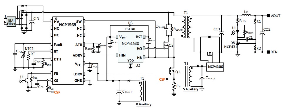
一種新興的解決現代電源適配器需求的拓撲結構是有源鉗位反激 (ACF)。這使用可變頻率,使零電壓開關(ZVS)的超級結(SJ)FET跨越多個負載和線性條件。這采用安森美半導體新的NCP1568 AC-DC ACF脈寬調制(PWM)集成電路(IC)實現。將這一新器件與新的NCP51530高性能2A、700 V半橋驅動器結合,為工程師提供一個平臺,為今后的電源適配器設計奠定基礎。
圖1:NCP1568 ACF控制器
NCP1568作為控制器,提供智能的電源系統,能實現超高密度和高能效的電源設計。與ACF一樣,控制器在非連續導通模式(DCM)下工作,提高輕載條件下的能效,同時待機功耗僅30 mW,使設計人員能夠達到符合現代能效規范的要求,包括歐盟CoC Tier 2。該設計針對實施USB PD而優化,同時需要盡可能最少的外部電路。
工作頻率從100千赫到1兆赫,使設計人員可縮小磁性器件尺寸,功率密度是傳統的反激設計的兩倍。該方案采用SJ FET,峰值能效達93.5%,工作頻率達400 kHz。NCP1568還可與eGaN FET一起使用,以提高開關頻率,從而更進一步提高功率密度。
NCP1568提供智能和控制,NCP51530是集成的高、低邊驅動器,在達700 V的電壓提供兩個N溝道功率MOSFET的高效功率開關,從而在緊湊的空間實現高性能的電源方案。NCP51530適用于具有較短傳播延遲以及快速上升和下降時間的高頻工作。傳輸延遲(5ns)的嚴格匹配有助于提高所有應用的能效。

圖2:60 W超高密度演示板
小結
USB PD規范很大程度上解決了許多挑戰,這些挑戰導致了今天使用的許多便攜式設備需要大量不同的適配器。這精簡將使設計人員轉向專注于使這些適配器更小和更高效,防止它們的大小抵消在使便攜式設備更便攜方面的巨大改進。
雖然想要轉向寬禁帶技術如GaN,以應對功率密度挑戰,但許多人認為,在可靠性至關重要的領域,這是有風險的,主要原因是GaN仍然相對較新,而且尚未得到證實。
安森美半導體將NCP1568和NCP51530搭配,通過結合一個高能效的拓撲(ACF)和減小器件大小的高頻工作,滿足當前市場的需求。雖然這些優勢是通過可靠的和已證實的硅基超級結FET實現的,但只要成熟,該方案也兼容GaN器件。
高性能和經驗證的技術的結合使得許多設計人員能夠消除便攜式設備的充電煩惱。