引言
盡管電壓測量已經單獨被用于許多便攜式產品估算電池的剩余電量,但是這種方法可能存在高達50%的誤差。電池電壓和電量之間的關系會隨放電率、溫度和電池老化程度而有所不同。例如,相比相同電量損耗的低放電率,高放電率會帶來更大的壓降。當電池在不同溫度下放電時,我們會注意到一些類似的特征。
隨著對長運行時間產品的需求不斷增長,系統設計人員需要一款更為精確的解決方案。在一個寬范圍的應用功率級中,使用電池電量監測計IC來測量流入或流出電池的電荷,將得到一種更好的電池電量估算方法。
電池電量監測計原理
電池電量監測計就是一種自動監控電池電量的IC,其向做出系統電源管理決定的處理器報告監控情況。一個不錯的電池電量監測計至少需要一些測量電池電壓、電池組溫度和電流的方法、一顆微處理器、以及一種業經驗證的電池電量監測計算法。
bq2650x和bq27x00均為完整的電池電量監測計,其擁有一個用于電壓和溫度測量的模數轉換器(ADC)以及一個電流和充電感應ADC。這些電池電量監測計還擁有一顆運行TI電池電量監測計算法的內部微處理器。這些算法將對鋰離子(Li-ion)電池的自放電、老化、溫度和放電率進行補償。該微處理器可以使主機系統處理器不用進行沒完沒了的計算。
電池電量監測計提供了諸如“電量剩余狀態”等信息,同時bq27x00系統還提供了“剩余運行時間”信息。主機在任何時候都可以詢問到這種信息,并由主機來決定是通過LED還是通過屏幕顯示消息來通知最終用戶有關電池的信息。由于系統處理器只需要一個12C或一個HDQ通信驅動,因此使用電池電量監測計非常簡單。
電池組電路描述
圖1描述了電池組中的應用電路。根據所使用電池電量監測計IC的不同,電池組將至少具有三到四個可用外部終端。

圖1 典型的應用電路
VCC和BAT引腳將接入電池電壓,用于IC功率和電池電壓的測量。一只低阻值感應電阻被安裝在電池的接地端,以使感應電阻兩端的電壓能夠被電池電量監測計的高阻抗SRP和SRN輸入監控到。流經感應電阻的電流有助于我們確定電池的已充電量或已放電量。在選擇感應電阻值時,設計人員必須考慮到其兩端的電壓不應該超過100mV。太小的電阻值在低電流條件下可能會帶來誤差。電路板布局必須確保SRP和SRN到感應電阻的連接盡可能地靠近感應電阻的各個端點;即Kelvin連接測量。
HDQ/SDA和SCL引腳均為開漏器件,二者都要求有一個外部上拉電阻。這種電阻應該位于主機側或主應用側上,以使電池電量監測計的睡眠功能在電池組與便攜式設備的連接斷開后能夠被激活。推薦上拉電阻器值為10kΩ。
電池組驗證
便攜式設備的可充電電池必須在設備壽命結束之前得到更換。這就給那些提供便宜的替代電池的廠商打開了一個巨大的市場,而這些電池可能并沒有原始設備制造商要求的安全和保護電路。
因此,除了電池電量監測計功能以外,電池組可能還包括驗證特性(請參見圖2)。主機將驗證包含計算循環冗余碼校驗(CRC)IC(TI的bq26150)的電池組。這種CRC基于這種身份驗證以及在IC中秘密定義的CRC多項式之上。主機還對CRC進行計算,并對各種值進行比對,以確定是否成功獲得了驗證。如果沒有,那么主機將決定是再進行一次驗證還是不允許該電池的系統供電。
一旦電池通過驗證,那么bq26150將接收到一個命令,以確保所有通過數據線的通信在主機和電池電量監測計之間得到傳輸。

圖2 具有bq27000和驗證IC的電路
就此來看,主機可以繼續利用電池電量監測計的功能。在斷開電池以及重新連接至電池時,都必須重復進行整個驗證過程。
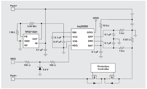
兩節電池應用
圖3顯示了具有bq26500的支持兩節鋰離子電池的典型應用電路。一個可調電壓調節器被添加至系統中,以實現多電池支持。電池電量監測計的BAT引腳被連接至底部電池的正極,以實現電池組的調節電壓測量。

圖3 具有bq26500的兩節電池應用
主機需要對電池電量監測計測得的電池組調節電壓進行解釋,以確定放電結束閾值和充電終止時間。我們可以按照電池電量監測計報告的那樣利用“電量剩余狀態”等信息。
結論
bq2650x和bq27x00為電池廠商提供了一種簡單的電池電量報告替代方法。只需通過從電池電量監測計的寄存器中讀取數據,主機便可以獲得剩余電量值,然后將這一結果顯示給最終用戶。利用電池電量監測計,最終用戶可以在剩余電量極少的情況下盡可能多地使用電池的所充電量,因為電量估計將會比僅對電池電壓進行測量所獲得的數據更加準確。電池電量監測計可以用于各種結構中,其擁有驗證特性,并允許在許多兩節電池供電的應用中使用。
|