| 當前位置:首頁->方案設計 |
|
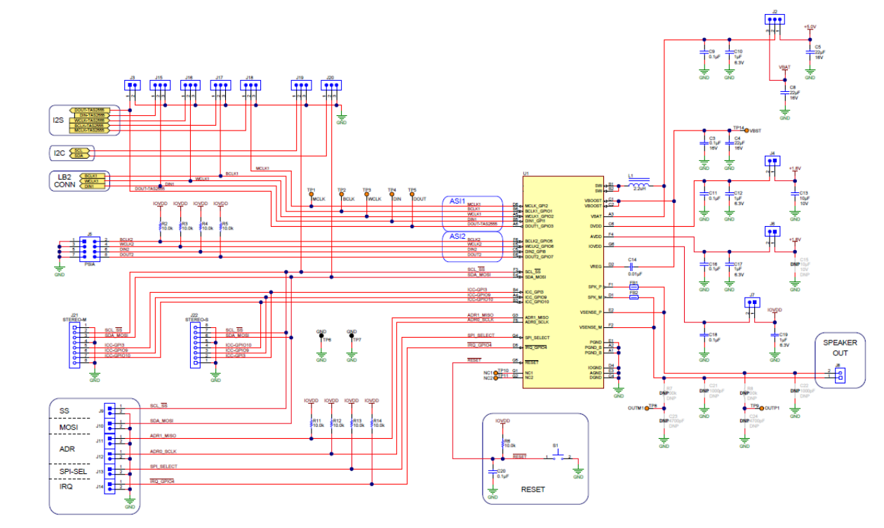
| TAS2557測試電路 |
|
|
| 文章來源:永阜康科技 更新時間:2018/5/5 10:53:00 |
在線咨詢: |
| |
TAS2557器件是一款先進的 D 類音頻放大器,也是一套功能完備的片上系統 (SoC)。該器件 具有 超低噪聲音頻 DAC 以及具備揚聲器電壓和電流感測反饋的 D類功率放大器。片上低延遲 DSP 支持德州儀器 (TI) 的SmartAmp 揚聲器保護算法,能夠在維持揚聲器處于安全狀態的同時,最大限度提高揚聲器的音量。


|
| |
|
|
|
|
|
| |
| |
| |
 |
您可能對以下產品感興趣 |
 |
|
 |
| 產品型號 |
功能介紹 |
兼容型號 |
封裝形式 |
工作電壓 |
備注 |
| CS8350 |
10.1W/2.5V-5.5V(內置升壓模塊)/4Ω |
|
TSSOP-28 |
2.5V-5.5V |
固定21倍增益,防破音,AB/D切換,電源自動增益調節,功率限制,多階電源自適應功能 內置BOOST升壓模塊,恒定10W輸出功率R類單聲道音頻功率放大器 |
| CS8386 |
PO at 10% THD+N, VIN = 3.7V ,2X4W |
|
ESOP-16 |
2.7V-5.0V |
單節鋰電雙聲道3W失真1%這個功率區間最具性價比的選擇 |
| HT7178 |
輸入電壓范圍:2.7V -14 V;輸出電壓范圍:4.5V-20V
;可編程峰值電流: 14A
|
TPS61088/HT7167 |
DFN-20 |
2.7V-14V |
20V 14A帶輸出關斷的全集成同步升壓IC |
| HT8691 |
7.0W/2.8V-5.5V(內置升壓模塊)/4Ω |
HT8691R |
ESOP-8 |
2.5V-5.5V |
小型封裝低成本內置升壓音頻功放HT8691 |
| HT862 |
8.0W/2.8V-5.5V(內置升壓模塊8.5V)/4Ω |
|
TSSOP-20 |
2.8V-5.0V |
內置自適應同步升壓/AGC/限溫功能8W單聲道智能音頻功率放大器,I2C控制模式下最大支持80階音量調節 |
| CS4230 |
恒定4.8W/2.5V-5.5V(內置自適應Charge Pump模塊)/4Ω |
|
ESOP-16 |
2.7-5.5V |
CS4230E是一款采用 CMOS工藝 ,無電感升壓單聲道音頻功放,可以為4Ω的負載O供最高4.8W的連續功 率 |
|
| |
|
| |
|
|