| 當前位置:首頁->方案設計 |
|
| STM8S003F3風扇遙控參考設計 |
|
|
| 文章來源: 更新時間:2015/12/25 10:18:00 |
在線咨詢: |
| |
ST公司的STM8S003F3/K3系列是提供8KB閃存程序存儲器和數據EEPROM的8位微控制器(MCU),工作頻率16MHz,采用哈佛架構和三級流水線,具有可靠的I/O,單獨看門狗和不同的時鐘源以及時鐘安全系統.本文介紹了STM8S003F3/K3主要特性,功能框圖,以及基于單路TRIAC的風扇速度遙控板STEVAL-IHM037V1主要特性,電路圖和材料清單.
The STM8S003F3/K3 value line 8-bit microcontrollers offer 8 Kbytes of Flash program memory, plus integrated true data EEPROM. They are referred to as low-density devices in the STM8S microcontroller family reference manual (RM0016).
TheSTM8S003F3/K3 value line devices provide the following benefits: performance, robustness and reduced system cost.
Device performance and robustness are ensured by true data EEPROM supporting up to 100000 write/erase cycles, advanced core and peripherals made in a state-of-the-art technology at 16 MHz clock frequency, robust I/Os, independent watchdogs with separate clock source, and a clock security system.
The system cost is reduced thanks to a high system integration level with internal clock oscillators, watchdog, and brown-out reset.
STM8S003F3/K3主要特性:
Core
16 MHz advanced STM8 core with Harvard architecture and 3-stage pipeline
Extended instruction set
Memories
Program memory: 8 Kbyte Flash memory; data retention 20 years at 55 ℃ after 100 cycles
RAM: 1 Kbyte
Data memory: 128 bytes true data EEPROM; endurance up to 100 k write/erase cycles
Clock, reset and supply management
2.95 V to 5.5 V operating voltage
Flexible clock control,4master clock sourcesLow-power crystal resonator oscillatorExternal clock inputInternal, user-trimmable 16 MHz RCInternal low-power 128 kHz RC
Clock security system with clock monitor
Power managementLow-power modes (wait, active-halt, halt)Switch-off peripheral clocks individuallyPermanently active, low-consumption power-on and power-down reset
Interrupt management
Nested interrupt controller with 32 interrupts
Up to 27 external interrupts on 6 vectors
Timers
Advanced control timer: 16-bit, 4 CAPCOM channels, 3 complementary outputs, dead-time insertion and flexible synchronization
16-bit general purpose timers, with 3 CAPCOM channels (IC, OC or PWM)
8-bit basic timer with 8-bit prescaler
Auto wakeup timer
Window and independent watchdog timers
Communications interfaces
UART with clock output for synchronous operation, SmartCard, IrDA, LIN master mode
SPI interface up to 8 Mbit/s
I2C interface up to 400 Kbit/s
Analog to digital converter (ADC)
10-bit ADC, ± 1 LSB ADC with up to 5 multiplexed channels, scan mode and analog watchdog
I/Os
Up to 28 I/Os on a 32-pin package including 21 high-sink outputs
Highly robust I/O design, immune against current injection
Development support
Embedded single-wire interface module (SWIM) for fast on-chip programming and non-intrusive debugging

圖1.STM8S003F3/K3功能框圖
風扇速度遙控板STEVAL-IHM037V1
The remote fan speed controller is a single channel TRIAC based solution meant to replacethe existing fan speed controllers and provide the IR remote control feature. It is designed tofit easily inside an enclosure with the dimensions of a single-switch module.A non-isolated capacitive power supply is used to power the microcontroller and the IR sensor. The TSOP38438 IR sensor is used to demodulate the 38 kHz IR signal from the IRtransmitter and decoded by the STM8S003 value line microcontroller to perform the variouscontrol functions. IR communication is based on the RC5 protocol standard. A TRIAC isused as the control element to regulate the power going into the fan by varying its firingangle for different speed settings. The speed settings can be changed by using the onboardtactile switches or by using the IR remote controller.
The STM8S003F3 value line 8-bit microcontroller, with its internal data EEPROM, hardwaretimers and external interrupts on GPIOs, makes an efficient implementation of theapplication possible while keeping the size, cost and external component count to aminimum.

圖2.風扇速度遙控板STEVAL-IHM037V1外形圖
風扇速度遙控板STEVAL-IHM037V1主要特性:
■ Fan speed control using SW1, SW2 keys or IR remote
■ Compact and cost effective capacitive power supply
■ Example firmware based on RC5 protocol. Can also work with NEC and other IR protocols
■ Low cost solution. Can be used for light dimmer applications with software modifications.

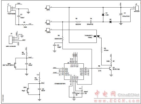
圖3.風扇速度遙控板STEVAL-IHM037V1電路圖(1)

圖4.風扇速度遙控板STEVAL-IHM037V1電路圖(2)
風扇速度遙控板STEVAL-IHM037V1材料清單:


|
| |
|
|
|
|
|
| |
|
| |
|
|