| 當前位置:首頁->方案設計 |
|
| BD57020MWV Qi無線充電參考設計 |
|
|
| 文章來源: 更新時間:2015/12/9 10:03:00 |
在線咨詢: |
| |
Rohm公司的BD57020MW是無線電源發送器,包括了用于線圈驅動的逆變器,Qi兼容的通信控制器和解調電路,GPIO,TCXO緩沖器和I2C接口,支持Rohm BD57020MWV Qi無線充電(低功率和中功率),主要用于WPC兼容設備,PC和充電支架底座.本文介紹了BD57020MWV主要特性和指標,框圖,典型應用電路圖及材料清單與WPC Qi中功率充電參考設計電路圖.
BD57020MWV is an integrated IC for the wireless powertransmitter. This device is composed of inverters for thecoil drive, controller for the communication of the Qicompliant and demodulating circuit, GPIO, TCXO buffer,and I2C interface.
BD57020MWV works as a controller in the wirelesspower transmitter based on the Qi compliant by using itwith a general-purpose microcomputer.
BD57020MWV is applied to Qi ver.1.2 (Low Power andMedium Power).
BD57020MWV主要特性:
WPC / Qi ver.1.2 (Low Power and Medium Power)support.
Half Bridge / Full Bridge inverter
Foreign object detection
GPIO 4CH
I2C bus interface
5.0mm x 5.0mm UQFN package 40 pin
BD57020MWV主要指標:
Input Power Supply Voltage Range: 4.2 V to 5.3 V
Input Adapter Voltage Range: 4.6 V to 20 V
Drive Frequency Range: 110kHz to 205kHz
Operating Temperature Range: -20℃ to +85℃
BD57020MWV應用:
WPC compliant devices
PC
Cradle for charge stand

圖1.BD57020MWV框圖

圖2.BD57020MWV典型應用電路框圖

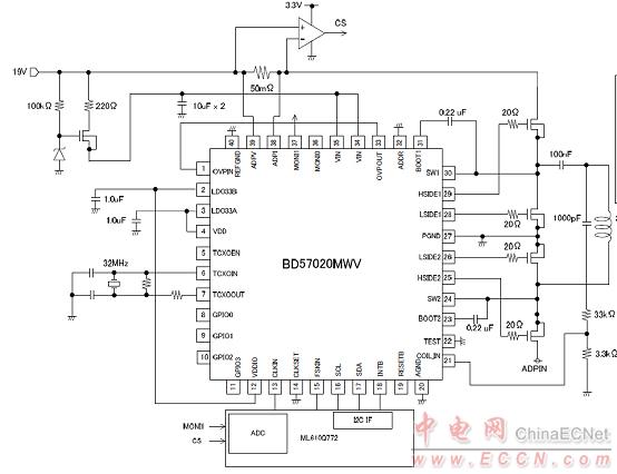
圖3.BD57020MWV典型應用電路圖
BD57020MWV典型應用電路中材料清單(BOM):



BD57020MWV參考設計
A sample circuit design that has been tested and can be used by customers as a reference in their own designs.

圖4.BD57020MWV參考設計外形圖

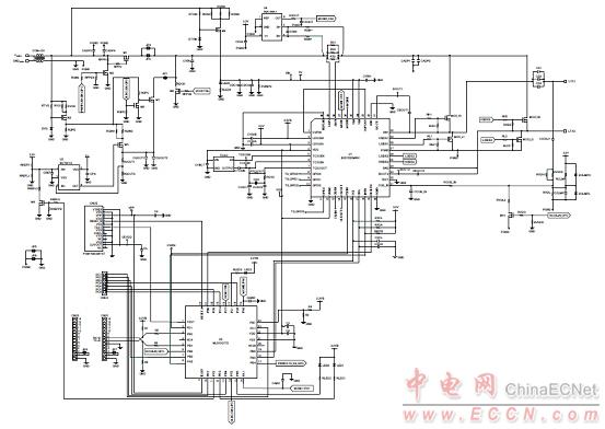
圖5.BD57020MWV WPC Qi中功率參考設計電路圖 |
| |
|
|
|
|
|
| |
|
| |
|
|