| 當前位置:首頁->方案設計 |
|
| DRV2700高壓500V反激轉換器解決方案 |
|
|
| 文章來源: 更新時間:2015/5/27 11:35:00 |
在線咨詢: |
| |
TI公司的DRV2700是集成了105V升壓開關,功率二極管和全差分放大器的單片壓電式觸覺驅動器,能驅動高壓和低壓壓電負載,輸入信號可以是差分或單端,AC或DC耦合,支持GPIO控制增益: 28.8 dB, 34.8 dB, 38.4 dB和40.7 dB,主要用在數字無線電,MP3,手持媒體播放器(PMP),PDA,電冰箱,洗衣機和筆記本電腦等.本文介紹了DRV2700主要特性,功能框圖, 反激電路圖, 系統框圖以及DRV2700EVM-HV500反激高壓評估模塊主要特性,電路圖和材料清單,PCB元件布局圖和PCB設計圖.
The DRV2700 device is a single-chip piezo driver with an integrated 105-V boost switch, integrated power diode, and integrated fully-differential amplifier. This versatile device is capable of driving both high-voltage and low-voltage piezoelectric loads. The input signal can be either differential or single-ended and AC or DC coupled. The DRV2700 device supports four GPIO-controlled gains: 28.8 dB, 34.8 dB, 38.4 dB, and 40.7 dB.
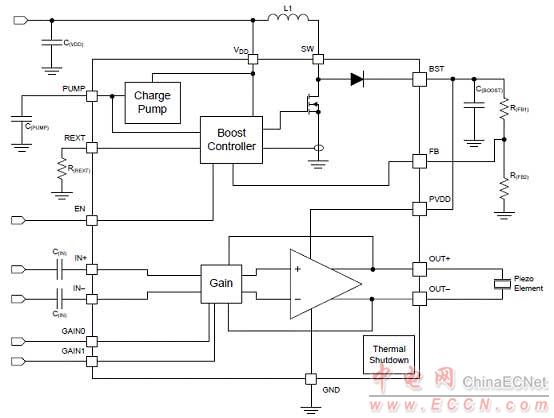
The boost voltage is set using two external resistors. The boost current-limit is programmable through the R(REXT) resistor. The boost converter architecture does not allow the demand on the supply current to exceed the limit set by the R(REXT) resistor which allows the user to optimize the DRV2700 circuit for a given inductor based on the desired performance requirements. Additionally, this boost converter is based on a hysteretic architecture to minimize switching losses and therefore increase efficiency.
A typical startup time of 1.5 ms makes the DRV2700 device an ideal piezo driver for coming out of sleep quickly. Thermal overload protection prevents the device from damage when overdriven.
DRV2700主要特性:
100-V Boost or 1-kV Flyback Configuration
±100-V Piezo Driver in Boost + Amplifier
Configuration
4 GPIO-Adjustable Gains
Differential or Single-Ended Output
Low-Voltage Control
AC and DC Output Control
0 to 1-kV Piezo Driver in Flyback Configuration
Low-Voltage Control
AC and DC Output Control
Integrated Boost or Flyback Converter
Adjustable Current-Limit
Integrated Power FET and Diode
Fast Startup Time of 1.5 ms
Wide Supply-Voltage Range of 3 to 5.5 V
4-mm × 4-mm × 0.9-mm VQFN package
1.8-V Compatible Digital Pins
Thermal Protection

圖1. DRV2700功能框圖

圖2. DRV2700反激電路圖

圖3. DRV2700系統框圖
DRV2700EVM-HV500反激高壓評估模塊
The DRV2700EVM-HV500 is an evaluation module for the DRV2700 used in a flyback converter circuit. The DRV2700 is intended for high voltage piezo applications typically used in Industrial Applications. The integrated high voltage switch enables for a small solution size circuit that can drive 500V single ended. The onboard MSP430 allows for digital control and quick prototyping.
DRV2700EVM-HV500反激高壓評估模塊包括:
• DRV2700EVM-HV500 evaluation board
• Demonstration mode firmware preloaded onto microcontroller
• Downloadable software to control EVM
• Mini-B USB cable
DRV2700EVM-HV500反激高壓評估模塊主要特性:
5V input to +500V Output
Single ended input modes
Multiple output voltage settings
Easily powered through USB or external Power Supply
Easily control output voltage

圖4. DRV2700EVM-HV500反激高壓評估模塊外形圖

圖5. DRV2700EVM-HV500反激高壓評估模塊元件分布圖

圖6. DRV2700EVM-HV500反激高壓評估模塊電路圖

圖7. DRV2700EVM-HV500反激高壓評估模塊PCB頂層和底層布局圖
DRV2700EVM-HV500反激高壓評估模塊材料清單:


 |
| |
|
|
|
|
|
| |
|
| |
|
|